Nasjonalt handlingsprogram med retningslinjer for diagnostikk, behandling og oppfølging av prostatakreft
Innledning
Sist faglig oppdatert: 15.07.2025
Nasjonalt handlingsprogram for prostatakreft ble første gang publisert som nasjonal faglig retningslinje av Helsedirektoratet i 2009.
Fra og med 8.utgave av handlingsprogrammet (nov. 2020) er oppdateringen av nasjonalt handlingsprogram for prostatakreft lagt seg tett opp til de europeiske retningslinjene (https://uroweb.org/guideline/prostate-cancer/). Handlingsprogrammet er direkte koblet til de relevante kapitlene i den europeiske retningslinjen hvor dette er hensiktsmessig. (Dette er også i tråd med de danske retningslinjene). Ved kunnskapsgraderingen er det valgt å bruke EAUs gradering, og det er linket direkte til disse retningslinjene. (EAU har også laget en Pocket Guideline som kan være nyttig). Siste oppdatering fra EAU ble publisert i starten av april 2025.
Endringene som er gjort i denne utgaven av handlingsprogrammet er kort omtalt under kapittel 1.4 "Oppsummering av endringer siden forrige utgave".
Forholdet mellom volum og kvalitet
Sist faglig oppdatert: 15.07.2025
Forholdet mellom volum og kvalitet i behandling av kreft har vært fokus for en rekke publikasjoner og offentlige utredninger. For visse diagnoser eller prosedyrer har enkelte publikasjoner vist at høyt volum fører til bedre behandlingsresultat, mens det for andre diagnoser eller prosedyrer ikke er påvist en slik sammenheng. For nærmere informasjon, se nasjonale faglige råd for kreftkirurgi.
Tverrfaglig team (Multidisiplinært team)
Sist faglig oppdatert: 15.07.2025
Nytten av tverrfaglige møter/team er omtalt i litteraturen (Pillay et al., 2016). Det bør være formelle tverrfaglige møter på alle sykehus som utreder og behandler prostatakreft, der utredning og behandling av pasienter med prostatakreft diskuteres. Tverrfaglige møter bør ha deltakelse av urolog, radiolog, onkolog og patolog. Der nødvendig kompetanse ikke er fysisk tilgjengelig på institusjonen, bør det etableres kvalitativt tilfredsstillende videokonferanseordninger med et annet kompetent fagmiljø, alternativt kan pasienten henvises til annet sykehus for tverrfaglig vurdering. Tverrfaglige møter bør ha mulighet for tilknytning av nukleærmedisiner.
Kvalitetsindikatorer
Sist faglig oppdatert: 15.07.2025
Kreftregisteret har utarbeidet eget nasjonalt kvalitetsregister for prostatakreft som inkluderer kvalitetsindikatorer. Dette kan blant annet brukes som grunnlag for å vurdere om anbefalingene i handlingsprogrammet blir fulgt. For nærmere beskrivelse, se Nasjonalt kvalitetsregister for prostatakreft (kreftregisteret.no)
Oppsummering av endringer siden forrige utgave
Sist faglig oppdatert: 15.07.2025
I den 16. utgaven av handlingsprogrammet er følgende endringer gjort:
- Kapittel 1. Innledning; oppdatert
- Kapittel 2. Epidemiologi og forebygging; små justeringer oppdatert statistikk
- Kapittel 3. Pakkeforløp for kreft; oppdatert tekst
- Kapittel 4. Klassifikasjon og staging; endringer etter oppdatering av EAU-klassifikasjon med oppdeling av intermediær prognosegruppe i gunstig/ugunstig.
- Kapittel 5. Markører; lagt til kapittel om populasjonsbasert PSA-testing og inklusjon av flytskjema for PSA-testing etter alder og PSA-nivå, inkludert når man skal slutte å teste
- Kapittel 6. Fastlegens rolle; små endringer i formuleringer og tydeliggjøring av pasientens ansvar
- Kapittel 7. Utredning; Endring i rekkefølge av kapittel, oppdatering av anbefaling for staging ut i fra EAU-gradering og ISUP, og fjerning av underkapittel om komplikasjoner etter prostatabiopsi. Tydeliggjøring av rapportering av kribriform vekst og intraduktal carcinom, og inklusjon av atypisk intraduktal proliferasjon.
- Kapittel 8. Behandling med kurativ intensjon; omstrukturert og oppdatert i tråd med EAU-guidelines, lagt til mulighet for hypofraksjonering, oppdatert grunnlag for adjuvant og salvage stråling etter RALP, og forenklet anbefaling om antibiotika og trombose –profylakse.
- Kapittel 9. Medikamentell behandling av metastatisk prostatakreft; kapitlet er omskrevet og nye medikamenter omtales. Forsterket anbefaling om forebyggende behandling med benresorpsjonshemmer.
- Kapittel 10. Rehabilitering; ingen endringer
- Kapittel 11. Palliasjon: små endringer
- Kapittel 12. Oppfølging og kontroll; oppdatert og justert
- Kapittel 13. Metode og prosess; oppdatert
Epidemiologi og forebygging
Sist faglig oppdatert: 15.07.2025
Kreft i blærehalskjertelen (prostatakreft) er i dag den vanligste kreftformen blant menn i Norge. I perioden
2020–2024 ble om lag 5 000 (2024: 5207) nye tilfeller av prostatakreft diagnostisert hvert år, noe som utgjør 26 % av alle krefttilfeller hos menn (Larsen, 2025). Median alder ved diagnose er 70 år, og med utgangspunkt i dagens kreftforekomst (2020-2024), vil omtrent hver åttende mann bli diagnostisert med prostatakreft før fylte 75 år i Norge (livstidsrisiko ved fravær av konkurrerende dødsårsaker).
I 2024 døde 832 personer av prostatakreft i Norge (13,8 % av alle kreftdødsårsaker hos menn, 7,3 % av kreftdødsårsaker totalt for menn og kvinner). Livstidsrisikoen for død av prostatakreft før 75 års alder er på ca. 1 %. En har observert en nedgang i dødeligheten av prostatakreft i Norge, og i mange andre land, fra begynnelsen av 1990-årene og framover (Bray et al., 2010; Kvåle et al., 2017). Nedgangen i dødeligheten av prostatakreft i Norge har vært på 3,9 % per år de siste 10 årene (Association of the Nordic Cancer Registries, 2023). Som en følge av at langt flere blir diagnostisert med prostatakreft hvert år enn antallet som dør av sykdommen, har antall menn som lever med, og som trenger en eller annen form for oppfølging for sin sykdom, økt fra 42 096 (prevalens 31.12.2014) til 65 858 (prevalens 31.12.2024) i løpet av de siste 10 årene (Larsen, 2025).
I Norge har forekomsten (aldersstandardiserte insidensrater) av prostatakreft tredoblet seg siden 1950-tallet. Fra rundt 1990 økte insidensratene betydelig i mange land (Bray et al., 2010), hovedsakelig som en konsekvens av en kraftig økning i bruken av prostata-spesifikt antigen (PSA) testing som et diagnostisk hjelpemiddel. De senere årene har en sett en stabilisering av insidensratene, og fra femårsperioden 2014–2018 til femårsperioden 2019–2023 har en sett en nedgang på 10 % (Larsen, 2024).
Det er betydelig variasjon i insidens av prostatakreft mellom etniske grupper og land i verden, med en høy forekomst i Nord-Amerika, Afrika - sør for Sahara, Oseania og Vest-Europa, men betydelig lavere i Asia (Center et al., 2012; Torre et al., 2015). I tillegg til forskjeller i miljø og diagnostisk aktivitet, antar en at forskjellene mellom etniske populasjoner skyldes en kombinasjon av genetiske forhold og livsstilsfaktorer. Migrasjonsstudier har vist at når populasjoner flytter fra områder med lav insidens til områder med høy insidens, øker insidensratene deres betydelig (Cook et al., 1999). Disse observasjonene blir delvis forklart med at en blir «eksponert» for helsevesen med ulik grad av årvåkenhet i forhold til prostatarelaterte symptomer og ulik grad av diagnostisk intensitet (f.eks. ulik bruk av PSA), men en tror også at endringer i livsstilsfaktorer, slik som kostholdsendringer, bidrar til forskjellene i insidensratene.
Det er ikke identifisert sikre spesifikke påvirkbare risikofaktorer for prostatakreft, og menn anbefales derfor å følge de generelle rådene for kosthold og fysisk aktivitet for å forebygge sykdommen.
EAU25 3.2.3 Summary of evidence for epidemiology and aetiology (uroweb.org)
Pakkeforløp for kreft
Sist faglig oppdatert: 15.07.2025
Pakkeforløp for kreft skal gi forutsigbarhet og trygghet for pasient og pårørende, og er et standard pasientforløp som beskriver organisering av utredning og behandling, kommunikasjon/dialog med pasient og pårørende samt ansvarsplassering og konkrete forløpstider. Pakkeforløpet starter når et helseforetak eller privat ideelt sykehus mottar en henvisning med begrunnet mistanke om kreft, eller når helseforetaket selv starter utredning med begrunnet mistanke om kreft. Pakkeforløpet vil bli oppdatert i løpet av høsten / vinter 2025/26
Les mer om Pakkeforløp for prostatakreft
Det er egne Diagnoseveiledere for inngang til pakkeforløp for kreft.
Klassifikasjon og staging
Sist faglig oppdatert: 15.07.2025
Prostatakreft klassifiseres i henhold til den 8. utgave av TNM classification of malignant tumors (Brierley et al., 2017). UICC International Union Against Cancer 2017.TNM er en av de viktigste prognostiske faktorene for sannsynlig sykdomsforløp, og en av faktorene som brukes som grunnlag for valg av behandling. TNM står for tumor, node (lymfeknute) og metastasis (metastase/dattersvulst), og er et mål på kreftsykdommens utbredelse i kroppen. T beskriver primærtumors utbredelse, N eventuell spredning til regionale lymfeknuter og M omhandler status for fjernmetastasering. De tre bokstavene angir sykdommens utbredelse, for eksempel T2 N0 M0.
Det skilles mellom klinisk TNM (cTNM) og patologisk TNM (pTNM). cTNM blir satt av legen som utreder pasienten, eller i felleskap på MDT, og gjenspeiler funn tilgjengelig før behandling, inkludert klinisk undersøkelse, billeddiagnostikk og svar på vevsprøver. Ett unntak er at klinisk T-stadium ved prostatakreft kun skal baseres på digital rektal eksplorasjon (DRE) og ikke på billeddiagnostikk for angivelse av cTNM og risikogruppering, selv om MR-basert vurdering av tumorutbredelse brukes til å bestemme behandling.
UICC International Union Against Cancer 2017.
T | Primær tumor |
Tx | Primærtumor kan ikke kategoriseres |
T0 | Primærtumor kan ikke finnes |
T1 | Tumor, ikke palpabel |
| T1a histologisk påvist kreft i <= 5 % av transuretralt reseceret prostata vev |
| T1b histologisk påvist kreft i > 5 % av transuretralt reseceret prostata vev |
| T1c histologisk kreft påvist ved nålebiopsi |
T2 | Tumor er begrenset til selve prostata |
| T2a Tumor involverer halvdelen eller mindre av den ene prostatahalvdel |
| T2b Tumor involverer mere en halvdelen av den ene prostatahalvdel |
| T2c Tumor involverer begge halvdeler av prostata |
T3 | Tumor vokser utenfor prostatas kapsel1 |
| T3a Ekstrakapsulær tumorvekst, uni- eller bilateral, inkl. mikroskopisk involvering av blærehals |
| T3b Tumor innvekst i vesicula seminalis |
T4 | Tumor er fiksert eller vokser inn i naboorganer (ikke vesicula seminalis) eks. externe sphincter, levatorer, rektum, bekkenvegg |
N | Regionale lymfeknuter2 |
Nx | Regionale lymfeknuter kan ikke kategoriseres |
N0 | Ingen regionale lymfeknutemetastaser |
N1 | Regionale lymfeknutemetastaser |
M | Fjernmetastaser |
M0 | Ingen fjernmetastaser |
M1 | Fjernmetastaser påvist |
| M1a nonregionale lymfeknutemetastase(r) |
Oversatt fra Brierley et al. (2017). Copyright 2024 Wiley. Gjengitt med tillatelse.
1Invasjonen i apex eller inn mot (men ikke utover) er ikke klassifisert som T3, men som T2.
2Metastase ikke større enn 0,2 cm kan betegnes pNmi.
International society of urological pathology (ISUP) anbefaler grad-grupper basert på Gleason-score bl.a. for å synliggjøre at Gleason score 6 er en lavmalign lidelse, og for å tydeliggjøre forskjellen på Gleason score 3+4 versus 4+3.
Gleason gradering | ISUP grad-gruppe |
(2)–6 | 1 |
7 (3+4) | 2 |
7 (4+3) | 3 |
8 4+4 eller 3+5 eller 5+3)) | 4 |
9–10 (4+5 eller 5+4 eller 5+5) | 5 |
Gjengitt fra EAU Guidelines 2024 (Cornford et al., 2024). Copyright EAU 2024. Gjengitt med tillatelse.
EAU 25 4.1 Prostate Cancer - CLASSIFICATION AND STAGING SYSTEMS (uroweb.org)
Når prostatabiopsier viser ulik ISUP-grad anbefales følgende:
- Målrettede biopsier fra samme lesjon summeres til en samlet ISUP-grad pr. lesjon
- Systematiske biopsier graderes hver for seg
- Høyeste ISUP-grad brukes til risikogruppering enten dette er fra en enkelt systematisk biopsi eller samlet ISUP-grad pr. lesjon ved målrettede biopsier[1]
[1] *Risikogruppering er opprinnelig basert på historiske pasientserier hvor biopsier ble tatt ultralydveiledet uten entydig protokoll. Europeiske og amerikanske retningslinjer (EAU, NCCN) spesifiserer ikke om man skal bruke høyeste graderte enkeltbiopsi eller generere en samlet grad basert på alle biopsier. Anbefalingen om å bruke høyeste ISUP-grad for risikogruppering er valgt i tråd med klinisk internasjonal praksis (van Leenders et al., 2020).
Lav risiko | Intermediær risiko | Høy risiko | ||
---|---|---|---|---|
| Gunstig | Ugunstig |
|
|
ISUP 1 og PSA < 10 og cT1-2a* | ISUP 2 og PSA <10 og cT1-2b* ELLER ISUP 1 og PSA 10–20 ng/ml og cT1-2b* ELLER ISUP 1 og PSA <10 og cT2b*
| ISUP 2 og PSA 10–20 og cT1-2b* ELLER ISUP 3 og cT1-2b*
| ISUP 4/5 ELLER PSA > 20 ng/ml ELLER cT2c*
| cT3-4* eller cN+** uansett ISUP uansett PSA
|
Lokalisert | Lokalavansert |
Gjengitt fra EAU Guidelines 2025 Cornford et al. (2025b) (tabell 4.3). Copyright EAU 2025. Gjengitt med tillatelse.
*Basert på DRE
**Basert på CT
Markører
Biomarkører (blod, urin, vev)
Sist faglig oppdatert: 15.07.2025
En biomarkør er et stoff eller et molekyl som kan analyseres en kroppsvæske eller vev, og som ut fra markørens tilstedeværelse sier noe om en tilstand i kroppen. I praksis kombineres ofte to eller flere markører før viktige valg om utredning og/eller behandling. Det er utviklet nomogrammer og kalkulatorer som kan være til hjelp for å estimere individuell risiko i en konkret situasjon.Biomarkører kan anvendes alene eller i kombinasjon på forskjellige tidspunkter under utredning og behandling av prostatakreft. Ett eksempel er risikostratifsering basert på PSA, ISUP-grad gruppe og TNM-stadium.
- Deteksjon: «Er det sannsynlig at det foreligger kreft?»
- Prognose: «Er det sannsynlig at det foreligger klinisk signifikant (behandlingstrengende) kreft?»
- Prediksjon: «Er det sannsynlig at en bestemt behandling vil virke?»
- Monitorering: «Hvordan har behandlingen virket?»
Blodprøver
Sist faglig oppdatert: 15.07.2025
PSA (prostataspesifikt antigen)
PSA (prostataspesifikt antigen) (ng/ml) produseres av prostatakjertelen og er en prostataspesifikk biomarkør. Den er ikke kreftspesifikk og kan også være forhøyet ved benign prostatahyperplasi, prostatitt og andre ikke-maligne tilstander. Noen medikamenter, for eksempel 5-alfa-reduktase-hemmer som brukes i behandling av symptomatisk prostatahyperplasi, kan redusere PSA-verdien (forventes halvert etter 6 måneders behandling). PSA er en kontinuerlig parameter og høyere verdier indikerer høyere sannsynlighet for prostatakreft. En lav PSA-verdi indikerer lav sannsynlighet for å få påvist prostatakreft og lav sannsynlighet for senere å dø av prostatakreft. Samtidig forekommer prostatakreft i enkelte tilfeller hos noen menn med lave PSA-verdier og det anbefales derfor at man også palperer prostatakjertelen ved ved risikovurdering.
PSA-tetthet
PSA-tetthet (ng/ml/cc) =PSA-nivå (ng/ml) delt på volumet av prostatakjertelen (cc).
En lav PSA-tetthet øker sannsynligheten for at det foreligger godartet prostatahyperplasi som årsak til PSA-forhøyelsen. PSA-tetthet kan brukes i vurdering av indikasjon for vevsprøvetaking og behandling, men terskelverdiene varierer.
Bruk av PSA
Sist faglig oppdatert: 15.07.2025
Populasjonsbasert PSA-testing
Det finnes ingen biologisk grenseverdi for PSA som forteller om en mann har behandlingstrengende prostatakreft eller ikke. Populasjonsbasert screening for prostatakreft er derfor ikke innført i Norge eller de fleste andre land. Flere studier har vist at PSA-baserte screeningprogrammer kan redusere prostatakreftspesifikk dødelighet i befolkningen (Frånlund et al., 2022; Hugosson et al., 2019). Ingen studie har foreløpig kunnet vise en økt totaloverlevelse ved PSA-screening, men studiene har ikke vært designet for å undersøke denne problemstillingen. Ulempen med screening er at man samtidig kan finne mange krefttilfeller hvor behandling vil medføre unødvendige bivirkninger uten å forlenge levetiden. I 2022 vedtok EU-kommisjonen oppdaterte screeninganbefalinger der medlemslandene ble oppfordret til å vurdere innføring av screening for flere kreftformer, inkludert prostatakreft (European Commission, 2022). Det pågår i dag flere pilotprosjekter i Europa som har som mål å finne gode algoritmer for tidlig oppdagelse av prostatakreft gjennom organisert testing.
Tidlig oppdagelse
PSA-testing hos menn uten symptomer eller funn
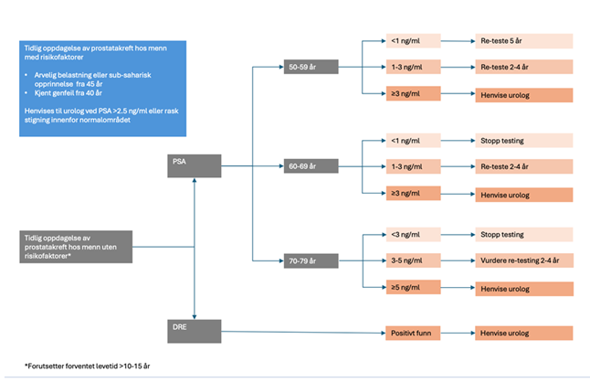
Menn uten symptomer som ønsker undersøkelse for prostatakreft bør tilbys PSA-test og digital rektal eksplorasjon (DRE) som ledd i en individuell, risikotilpasset strategi for tidlig oppdagelse av prostatakreft. Beslutning om PSA-testing bør tas i samråd med lege, basert på nøktern informasjon om potensielle fordeler og ulemper (jf. tabell 4). PSA bør ikke tas for å avdekke tidlig kreft hos menn med forventet levetid <10 -15 år som ikke er kandidater for kurativt rettet lokalbehandling (høy alder og/eller betydelig komorbiditet). PSA-testing er som hovedregel ikke aktuelt hos menn <50 år uten risikofaktorer (uten arvelig belastning, kjent genfeil, afrikansk opprinnelse) og menn >80 år. PSA-testing bør avsluttes når dette ikke lenger synes hensiktsmessig.
+ | ÷ |
---|---|
Tidlig oppdagelse med mulighet for kurativ behandling av alvorlig prostatakreft før den sprer seg. | Oppdagelse av sykdom som ikke ville ført til symptomer eller død dersom den hadde forblitt uoppdaget (overdiagnostikk). |
Repetert PSA-testing er vist å redusere dødelighet fra prostatakreft. | Behandling av sykdom som kan medføre redusert livskvalitet uten å redusere symptomer eller død (overbehandling). |
PSA innenfor referanseverdi kan virke betryggende for menn som bekymrer seg for prostatakreft. | PSA kan være forhøyet uten at det foreligger prostatakreft (falsk positiv) og kan medføre unødvendig bekymring og undersøkelser. |
Tabellen er utarbeidet av handlingsprogramgruppen.
PSA-testing hos menn med symptomer eller funn
I fravær av andre kreftsymptomer eller funn, er det er ingen sikker sammenheng mellom obstruktive vannlatningssymptomer og behandlingstrengende prostatakreft (Østerø Í Jákupsstovu et al., 2018). Beslutning om PSA-testing hos menn med LUTS (Lower Urinary Tract Symptoms) bør derfor tas etter informasjon om potensielle fordeler og ulemper, på samme måte som hos asymptomatiske menn.
PSA skal alltid tas hvis digital rektal undersøkelse (DRE) gir mistanke om prostatakreft. Alle med malignitetssuspekte palpasjonsfunn skal henvises til urolog, uavhengig av PSA-nivå.
PSA skal tas ved utredning av menn med metastaser fra ukjent utgangspunkt, spesielt ved sklerotiske skjelettlesjoner eller glandelsvulst i bekkenet/retroperitoneum. PSA kan også være nyttig i utredning av symptomer eller funn som gir mistanke om lokalavansert kreft. Eksempler på dette er blødning fra urinrøret eller i sæd, eller raskt progredierende LUTS.
Tolkning av PSA-testen
Ved forhøyet PSA og normal DRE, bør PSA kontrollmåles etter minst tre uker. Ved forhøyet PSA bør urinveisinfeksjon utelukkes. PSA-målingen bør gjentas etter 1-2 måneder ved påvist infeksjon.
Tolkning av PSA-testen hos menn uten risikofaktorer må sees i sammenheng med alder og verdi (Figur 5.1). Det bemerkes at referanseverdier i labsvar avviker fra aksjonsgrenser oppgitt i anbefalinger for henvisning til spesialisthelsetjenesten. Menn med risikofaktorer som arvelig belastning - for eksempel BRCA2, MSH2, MSH6, HOXB13 - påvist genfeil i et gen som gir økt risiko for behandlingstrengende prostatakreft eller sub-Sahara opprinnelse, bør henvises til urolog for videre undersøkelser ved PSA utenfor referanseområdet for pasientens alder, ved økning på mer enn 1 ng/mL på ett år eller ved dobling av verdien i løpet av ett år.

Tabellen er utarbeidet av handlingsprogramgruppen.
PSA testing bør utføres med aktsomhet ved kortere forventet levetid enn 10 år. Ved aldersgruppe 70-79 bør det gjøres individuell vurdering.
Dersom utredning i spesialisthelsetjenesten ikke avdekker behov for videre undersøkelser eller kreft i prostata, bør urolog muntlig og skriftlig skissere en plan for videre PSA-testing og aksjonsgrenser. Det må tydeliggjøres at pasienten selv må ta ansvar for timebestilling og videre oppfølging i primærhelsetjenesten.
PSA hos menn med kjent prostatakreft
I klinisk praksis er PSA en svært nyttig tumormarkør som brukes aktivt i behandling og oppfølging av menn med prostatakreft i alle stadier. PSA-målinger er et supplement, men ikke en erstatning for kliniske og radiologiske undersøkelser, da PSA-utviklingen ikke alltid reflekterer det kliniske forløpet.
PSA er svært sensitiv for å detektere tilbakefall etter kurativ behandling. Det brukes forskjellige definisjoner for tilbakefall etter operasjon og strålebehandling. Et PSA-residiv trenger ikke å være behandlingstrengende, men bør vurderes av spesialist.
PSA etter prostatektomi
PSA forventes å ikke være målbar 8 uker etter fjerning av prostata. En persisterende PSA (PSA >= 0.10 ng/ml) eller senere PSA-residiv (PSA >= 0.10 ng/ml i minst to prøver fra tidligere PSA <0.10 ng/ml) etter prostatektomi kan indikere gjenværende tumorceller i prostatasengen, bekkenlymfeknuter eller fjernmetastaser. Se mer informasjon om oppfølging etter prostatektomi i kapittel 12.2/12.4.
PSA etter strålebehandling
PSA-residiv etter strålebehandling, med eller uten endokrin behandling, defineres som økning i PSA på minst 2 ng/ml over PSA nadir (lavest målte verdi etter avsluttet strålebehandling) (Roach et al., 2006). PSA kan falle langsomt over flere år etter strålebehandling, med nadir så sent som tre år etter behandling. PSA forventes å stige noe etter avsluttet hormonbehandling. Se mer informasjon om oppfølging etter strålebehandling i kapittel 12.3/12.4.
PSA ved metastatisk sykdom
PSA er også styrende for monitorering av metastatisk sykdom, men må alltid brukes som del av en strategi som inkluderer klinisk vurdering, markører for osteoblastaktivitet (alkalisk fosfatase – ALP) og generell kreftaktivitet (laktatdehydrogenase – LDH) og billeddiagnostikk.
Kastrasjonsresistent sykdom er definert med kastrasjonsnivå av testosteron (under 1,7nmol/ml), og én av to:
- PSA stigning >50 % over nadir og PSA >2 ng/ml, og/eller
- Radiologisk progresjon (Cornford et al., 2017)
PSA og arvelig prostatakreft
Sist faglig oppdatert: 15.07.2025
Det er grunnlag for å tilby PSA-test til menn med arvelig betinget økt risiko for prostatakreft Menn med påvist genfeil i et gen som gir økt risiko for behandlingstrengende prostatakreft bør måle PSA årlig fra 40 års alder, og henvises til urolog for videre undersøkelser ved PSA som er utenfor referanseområdet for pasientens alder, ved økning på mer enn 1 ng/mL på ett år eller ved dobling av verdien i løpet av ett år. Dette gjelder i særlig grad for BRCA2, men kontroller bør også vurderes ved genfeil i HOXB13, MSH2 og MSH6. Ved familiær opphopning av prostatakreft uten at det er påvist genfeil, kan PSA-testing fra 40 års alder tilbys for menn med:
- En førstegradsslektning med prostatakreft <= 60 år
- To nære slektninger* med prostatakreft med snittalder <=70 år
- Tre nære slektninger* med prostatakreft uavhengig av alder
*Med nære slektninger menes mannens nærmeste slektning eller annengradsslektning via kvinne. Alle tilfellene skal være på samme side av familien.
I forbindelse med at oppfølging igangsettes, er det hensiktsmessig at det først gjøres genetisk vurdering ved en medisinsk genetisk avdeling. Genetisk utredning kan bidra til å avklare om det er behov for andre kontroller i tillegg, og om slektninger skal tilbys testing og oppfølging. Det er mest informativt å genteste den eller de som har hatt prostatakreft. Der det er mulig bør derfor de henvises, og ikke deres nære mannlige slektninger uten kreft. Menn som er under diagnostisering og behandling for prostatakreft skal tilbys gentesting av sin behandlende lege (se Risikoinndeling av prostatakreft under avsnittet "Utredning for arvelig årsak til prostatakreft" for kriterier for hvem som kan tilbys gentesting). Gentesting av pasienter med kreft defineres i Norge som en diagnostisk gentest. For slike tester krever ikke Bioteknologiloven at det gjennomføres genetisk veiledning før testen, eller at analysen rekvireres av medisinsk genetisk avdeling. Testen kan derfor rekvireres direkte av behandlende lege, og pasienten henvises kun til genetisk veiledning dersom det påvises sykdomsgivende genfeil.
Arvelig prostatakreft
Mellom 10 og 15 % av alle menn med prostatakreft har en eller flere nære slektninger med samme kreftform. I tillegg til alder, er det å ha slektninger med prostatakreft den sterkeste risikofaktoren for denne krefttypen. Det er nå beskrevet flere gener som er forbundet med økt risiko for prostatakreft. De fleste av disse er primært forbundet med økt risiko for andre krefttyper. De viktigste genene er de brystog eggstokkreftgenet BRCA2, Mis-Match-Reparasjons (MMR) genene MSH2 og MSH6 som gir arvelig tarmkreftsyndromet Lynch Syndrom og prostatakreftgenet HOXB13 (Chen et al., 2018; Ewing et al., 2012; Grindedal et al., 2009; Kote-Jarai et al., 2011; Win et al., 2012). Det er sannsynlig at rundt 5 % av alle menn med prostatakreft har en genfeil i ett av disse genene. Andelen mutasjonsbærere er høyere i undergrupper av prostatakreftpasienter. For eksempel har mellom 10 og 12 % av menn med metastatisk prostatakreft, og menn med prostatakreft og en annen kreftsykdom, slik genfeil.
To prosent av menn med prostatakreft <= 55 år har genfeil i BRCA2 (Edwards et al., 2003). I en prospektiv studie er det nylig vist at menn med genfeil i BRCA2 har 27% risiko for å utvikle PCa ved 75 års alder (Nyberg et al., 2020). Denne og andre studier har vist at genfeil i BRCA2 gir økt risiko for tidlig og aggressiv sykdom med redusert overlevelse (Castro et al., 2013; Edwards et al., 2010). Det er også vist at menn med genfeil i BRCA2 som er under aktiv overvåking for prostatakreft har en høyere sannsynlighet for reklassifisering av svulsten og operasjon enn menn uten genfeil (Carter et al., 2019). Risiko for prostatakreft ved genfeil i BRCA1 har ikke kommet like tydelig fram i studier som risikoen ved genfeil i BRCA2 (Page et al., 2019), og det ble nylig bekreftet i en stor internasjonal studie at genfeil i BRCA1 på generelt grunnlag ikke er assosiert med økt risiko for prostatakreft (Li et al., 2022).
I en retrospektiv studie av en norsk pasientkohort ble det vist at livstidsrisiko for prostatekreft for de fire MMR-genene samlet kan være opp mot 30 % (Grindedal et al., 2009). Nyere studier viser at risiko sannsynligvis varierer noe mellom de ulike genene og at den i særlig grad er knyttet til MSH2 og MSH6. I en nylig norsk prospektiv studie der menn med MMR-genfeil var fulgt i opptil 10 år med årlig PSA, var standardisert insidens rate (SIR) 9,54 for alle genene, 13,0 for MSH2 og 13,74 for MSH6 (Grindedal et al., 2024). 50 % av svulstene hadde Gleason score >= 4+3 på biopsi og 54,5% var pT3a/b. Tilsvarende funn er rapportert for menn med MMR-genfeil som er inkludert i IMPACT-studien.
Genfeil i HOXB13 genet er forbundet med en vesentlig økt risiko for prostatakreft. Estimatene spriker noe, men livstidsrisiko er rapportert å ligge mellom 30 og 60%. (Karlsson et al., 2014; MacInnis et al., 2013). Varianten G84E i HOXB13 stammer fra nord Europa, og den er påvist hos 2,3% av norske menn med prostatakreft (0,7% bærefrekvens i befolkningen for øvrig).
Det er vist at 1,9% og 1,6% av menn med metastatisk prostatakreft har genfeil i henholdsvis CHEK2 eller
ATM, og at det kan være en noe økt forekomst av bærere av ATM-genfeil blant menn med dødelig prostatakreft sammenlignet med menn med lokalisert sykdom (1,92% vs 0,41%, p=0,06). Genfeil i disse genene er imidlertid relativt hyppig forekommende i den generelle befolkningen, og hvilken betydning de har for risiko for prostatakreft hos en frisk mann er fortsatt uavklart.
Fastlegens rolle tilknyttet prostatakreft
Sist faglig oppdatert: 15.07.2025
Forebygging, diagnostikk og oppfølging av kreftpasienter og deres pårørende utgjør en stor del av fastlegenes arbeid.
Fastlegens rolle i diagnostikk og henvisning til pakkeforløp ved prostatakreft
Sist faglig oppdatert: 15.07.2025
Prostatakreft gir i tidlige stadier sjelden symptomer. Tidligere var det anbefalt å undersøke alle pasienter med vannlatingsplager med tanke på prostatakreft med rektal eksplorasjon (DRE) og PSA. I fravær av andre malignitetssuspekte symptomer (hematospermi, hematuri) eller funn(palpasjonsfunn), er det er ingen sikker sammenheng mellom obstruktive vannlatningssymptomer og behandlingstrengende prostatakreft (Martin et al., 2008). Beslutning om PSA-testing og DRE bør derfor – på samme måte som hos asymptomatiske menn – kun tas etter informasjon om potensielle fordeler og ulemper. Har symptomene utviklet seg i løpet av uker, kan urin undersøkes med hensyn på infeksjon. Pasienter med rask utvikling av symptomer og ingen infeksjon, bør medføre utredning med PSA og DRE med tanke på prostatakreft.
Fastlegens rolle for pasienter som er i aktiv prostatakreftbehandling
Sist faglig oppdatert: 15.07.2025
Fastlegens rolle overfor kreftpasienten vil være avhengig av mange forhold. Den etablerte lege-pasient relasjonen, avstanden fra hjem til behandlingssted og pasientens tidligere mestringserfaringer knyttet til endringer i livet, vil være avgjørende for hvor involvert fastlegen vil være i oppfølgingen av pasienten. Ved en godt etablert lege - pasient relasjon vil fastlegen kunne bidra til å kartlegge hvordan
kreftsykdommen oppleves av den enkelte, og hvilke prioriteringer pasienten selv vil gjøre. (Helsenorge– Samvalg). Relasjon til pasienten over tid bidrar til at mange fastleger kan gi pasientene kontinuerlig og langvarig oppfølging. Fastlegene kjenner ofte kreftpasientens familie, og kan derfor også ha en viktig rolle med å ivareta berørte familiemedlemmer.
Fastlegen bør være tilgjengelig for å bistå i oppfølging av behandlingen, der det er hensiktsmessig for pasienten.
Innholdet kan være:
- Smerter, kvalme og komplikasjoner etter behandling
- Behandling av infeksjoner som oppstår under utredning og behandling
- Gi råd om ernæring. (Avdekke eventuell thromboembolisk sykdom)
Fastlegen kan også bidra i behandling av psykiske plager som angst, depresjon og søvnvansker, og ivaretakelse av berørte familiemedlemmer, spesielt barn. Samarbeid med hjemmetjeneste vil også kunne være noe fastlegen naturlig involverer seg i. God elektronisk samhandling mellom sykehuset og fastlegen er viktig. For å kunne ha en god og oppdatert dialog med pasienten, er det ønskelig for fastlegen å få fortløpende kopier av sykehusets journalnotater.
Fastlegens rolle for pasienter som er i kontrollopplegg etter prostatakreftbehandling
Sist faglig oppdatert: 15.07.2025
Handlingsprogrammet anbefaler at kontrollene etter behandling med kurativ hensikt gjøres i samarbeid mellom fastlege og spesialisthelsetjenesten. Se kapittel "Oppfølging og kontroll".
Når kreftkontroller skal videreføres til fastlege, bør epikrise være konkret på videre oppfølging, og hensikt, innhold og hyppighet av kontrollene, samt intervensjonsgrenser for tiltak. Pasienten bør få muntlig og skriftlig informasjon omkring oppfølgingen og gjøres ansvarlig for å ivareta sine egne kontroller hos fastlegen. Fastlegene vil med stor sannsynlighet ha kontakt med pasienten i denne tiden: dels på grunn av henvendelser for annen sykdom, dels på grunn av plager og spørsmål som angår kreftsykdommen.
Kontrollaktivitet hos fastlegen vil i hovedsak dreie seg om å:
- Avdekke residiv og metastaser som kan behandles og gi bedre utkomme for pasienten
- Avdekke seneffekter og komplikasjoner som kan behandles eller lindres
- Følge opp samlet helsesituasjon, hvor kreftsykdommen er en del av en helhetlig kontekst for den enkelte pasient
Hyppighet av kontroller, samt bruk av billeddiagnostikk og blodprøver, tilpasses målsettingen. Det bør fremgå i epikrisen hvilke funn som skal føre til re-henvisning til sykehus. Dersom sykehuset ønsker billedkontroller ordner sykehuset dette.
Fastlegens arbeid for kreftpasienter i aktiv overvåkning
Sist faglig oppdatert: 15.07.2025
Flere og flere pasienter med prostatakreft velger en å observere uten å starte opp behandling, såkalt aktiv overvåking.
Pasienter som er i aktiv overvåking kan følges opp i et samarbeid mellom fastlegen og spesialisthelsetjenesten. Det er viktig med god kommunikasjon mellom sykehuset og fastlegen i forhold til hyppighet og innhold av kontrollene, samt funn som skal føre til nye tiltak. Det er viktig at pasienten får informasjon om at de selv bestiller time hos fastlege. Se kapittel: Utsatt behandling, underkapittel "Aktiv overvåking".
Fastlegens rolle i rehabilitering av kreftpasienter
Sist faglig oppdatert: 15.07.2025
Tilbudet til rehabilitering for prostatakreftpasienter er forskjellig rundt om i Norge, og behovet for pasienten varierer også. En del pasienter får tilbud om rehabilitering på sykehus.
Fastlegen kan bidra til å avdekke rehabiliteringsbehov, og tilby medisinsk oppfølging og behandling i rehabiliteringsforløpet. Fastlegen kan bistå pasienten i å finne oversikt over, og henvise til, relevante lærings- og mestringstilbud, og avdekke og behandle psykiske ettervirkninger. Fastlegen kan stimulere og oppmuntre til egenaktivitet og egenomsorg, og veilede pasienten til å bruke egnede tilbud i kommunen og nærmiljø. Oppfølging av sykemelding og samarbeid med NAV er vesentlige elementer i rehabiliteringsfasen for yrkesaktive kreftpasienter. (Se kap. Rehabilitering)
Fastlegens rolle i palliasjon og omsorg ved livets slutt
Sist faglig oppdatert: 15.07.2025
Palliasjon defineres som aktiv behandling, pleie og omsorg for pasienter med inkurabel sykdom og kort forventet levetid. Fastlegen har en viktig rolle i dette arbeidet.
Jf. kap. Palliasjon.
Omsorg ved livets slutt
Sist faglig oppdatert: 15.07.2025
Fastlegens tilgjengelighet er avgjørende for at pasienter som ønsker det, kan få dø i eget hjem. For pasienter som ønsker å dø hjemme, eller være hjemme så lenge som mulig, kan fastlegen ha en viktig rolle. Grad av involvering er avhengig av flere forhold som kommunens øvrige tilbud og fastlegens kapasitet og kompetanse. Det bør lages en plan for hvem som skal kontaktes dersom fastlegen ikke er tilgjengelig.
Når en palliativ pasient utskrives fra sykehus og det forventes at fastlegen skal ta aktiv del av oppfølgingen innen 1 uke, bør fastlegen kontaktes og informeres per telefon i tillegg til epikrise.
Mye nyttig informasjon finnes i handlingsprogrammet for palliasjon (Palliasjon i kreftomsorgen – handlingsprogram - Helsedirektoratet).
Fastlegens rolle i oppfølging etter avsluttet kreftbehandling
Sist faglig oppdatert: 15.07.2025
Mange pasienter med prostatakreft vil leve med små og store senfølger/seneffekter som følge av sykdommen eller behandlingen.
Fastlegenes oppgaver i denne fasen er blant annet:
- Å bidra til rehabilitering og tilfriskning så langt det er mulig
- Å bistå med sykemelding og samarbeid med NAV
- Oppfølging av pasienter der klinisk kontroll er relevant.
- Behandle senkomplikasjoner/seneffekter
- Henvise til nytt pakkeforløp der begrunnet mistanke oppstår
Helsedirektoratets faglige råd knyttet til seneffekter etter kreft.
Fastlegens rolle i diagnostikk og henvisning til pakkeforløp ved prostatakreft
Sist faglig oppdatert: 15.07.2025
Prostatakreft gir i tidlige stadier sjelden symptomer. Tidligere var det anbefalt å undersøke alle pasienter med vannlatingsplager med tanke på prostatakreft med rektal eksplorasjon (DRE) og PSA. I fravær av andre malignitetssuspekte symptomer (hematospermi, hematuri) eller funn(palpasjonsfunn), er det er ingen sikker sammenheng mellom obstruktive vannlatningssymptomer og behandlingstrengende prostatakreft (Martin et al., 2008). Beslutning om PSA-testing og DRE bør derfor – på samme måte som hos asymptomatiske menn – kun tas etter informasjon om potensielle fordeler og ulemper. Har symptomene utviklet seg i løpet av uker, kan urin undersøkes med hensyn på infeksjon. Pasienter med rask utvikling av symptomer og ingen infeksjon, bør medføre utredning med PSA og DRE med tanke på prostatakreft.
Fastlegens rolle for pasienter som er i aktiv prostatakreftbehandling
Sist faglig oppdatert: 15.07.2025
Fastlegens rolle overfor kreftpasienten vil være avhengig av mange forhold. Den etablerte lege-pasient relasjonen, avstanden fra hjem til behandlingssted og pasientens tidligere mestringserfaringer knyttet til endringer i livet, vil være avgjørende for hvor involvert fastlegen vil være i oppfølgingen av pasienten. Ved en godt etablert lege - pasient relasjon vil fastlegen kunne bidra til å kartlegge hvordan
kreftsykdommen oppleves av den enkelte, og hvilke prioriteringer pasienten selv vil gjøre. (Helsenorge– Samvalg). Relasjon til pasienten over tid bidrar til at mange fastleger kan gi pasientene kontinuerlig og langvarig oppfølging. Fastlegene kjenner ofte kreftpasientens familie, og kan derfor også ha en viktig rolle med å ivareta berørte familiemedlemmer.
Fastlegen bør være tilgjengelig for å bistå i oppfølging av behandlingen, der det er hensiktsmessig for pasienten.
Innholdet kan være:
- Smerter, kvalme og komplikasjoner etter behandling
- Behandling av infeksjoner som oppstår under utredning og behandling
- Gi råd om ernæring. (Avdekke eventuell thromboembolisk sykdom)
Fastlegen kan også bidra i behandling av psykiske plager som angst, depresjon og søvnvansker, og ivaretakelse av berørte familiemedlemmer, spesielt barn. Samarbeid med hjemmetjeneste vil også kunne være noe fastlegen naturlig involverer seg i. God elektronisk samhandling mellom sykehuset og fastlegen er viktig. For å kunne ha en god og oppdatert dialog med pasienten, er det ønskelig for fastlegen å få fortløpende kopier av sykehusets journalnotater.
Fastlegens rolle for pasienter som er i kontrollopplegg etter prostatakreftbehandling
Sist faglig oppdatert: 15.07.2025
Handlingsprogrammet anbefaler at kontrollene etter behandling med kurativ hensikt gjøres i samarbeid mellom fastlege og spesialisthelsetjenesten. Se kapittel "Oppfølging og kontroll".
Når kreftkontroller skal videreføres til fastlege, bør epikrise være konkret på videre oppfølging, og hensikt, innhold og hyppighet av kontrollene, samt intervensjonsgrenser for tiltak. Pasienten bør få muntlig og skriftlig informasjon omkring oppfølgingen og gjøres ansvarlig for å ivareta sine egne kontroller hos fastlegen. Fastlegene vil med stor sannsynlighet ha kontakt med pasienten i denne tiden: dels på grunn av henvendelser for annen sykdom, dels på grunn av plager og spørsmål som angår kreftsykdommen.
Kontrollaktivitet hos fastlegen vil i hovedsak dreie seg om å:
- Avdekke residiv og metastaser som kan behandles og gi bedre utkomme for pasienten
- Avdekke seneffekter og komplikasjoner som kan behandles eller lindres
- Følge opp samlet helsesituasjon, hvor kreftsykdommen er en del av en helhetlig kontekst for den enkelte pasient
Hyppighet av kontroller, samt bruk av billeddiagnostikk og blodprøver, tilpasses målsettingen. Det bør fremgå i epikrisen hvilke funn som skal føre til re-henvisning til sykehus. Dersom sykehuset ønsker billedkontroller ordner sykehuset dette.
Fastlegens arbeid for kreftpasienter i aktiv overvåkning
Sist faglig oppdatert: 15.07.2025
Flere og flere pasienter med prostatakreft velger en å observere uten å starte opp behandling, såkalt aktiv overvåking.
Pasienter som er i aktiv overvåking kan følges opp i et samarbeid mellom fastlegen og spesialisthelsetjenesten. Det er viktig med god kommunikasjon mellom sykehuset og fastlegen i forhold til hyppighet og innhold av kontrollene, samt funn som skal føre til nye tiltak. Det er viktig at pasienten får informasjon om at de selv bestiller time hos fastlege. Se kapittel: Utsatt behandling, underkapittel "Aktiv overvåking".
Fastlegens rolle i rehabilitering av kreftpasienter
Sist faglig oppdatert: 15.07.2025
Tilbudet til rehabilitering for prostatakreftpasienter er forskjellig rundt om i Norge, og behovet for pasienten varierer også. En del pasienter får tilbud om rehabilitering på sykehus.
Fastlegen kan bidra til å avdekke rehabiliteringsbehov, og tilby medisinsk oppfølging og behandling i rehabiliteringsforløpet. Fastlegen kan bistå pasienten i å finne oversikt over, og henvise til, relevante lærings- og mestringstilbud, og avdekke og behandle psykiske ettervirkninger. Fastlegen kan stimulere og oppmuntre til egenaktivitet og egenomsorg, og veilede pasienten til å bruke egnede tilbud i kommunen og nærmiljø. Oppfølging av sykemelding og samarbeid med NAV er vesentlige elementer i rehabiliteringsfasen for yrkesaktive kreftpasienter. (Se kap. Rehabilitering)
Fastlegens rolle i palliasjon og omsorg ved livets slutt
Sist faglig oppdatert: 15.07.2025
Palliasjon defineres som aktiv behandling, pleie og omsorg for pasienter med inkurabel sykdom og kort forventet levetid. Fastlegen har en viktig rolle i dette arbeidet.
Jf. kap. Palliasjon.
Omsorg ved livets slutt
Sist faglig oppdatert: 15.07.2025
Fastlegens tilgjengelighet er avgjørende for at pasienter som ønsker det, kan få dø i eget hjem. For pasienter som ønsker å dø hjemme, eller være hjemme så lenge som mulig, kan fastlegen ha en viktig rolle. Grad av involvering er avhengig av flere forhold som kommunens øvrige tilbud og fastlegens kapasitet og kompetanse. Det bør lages en plan for hvem som skal kontaktes dersom fastlegen ikke er tilgjengelig.
Når en palliativ pasient utskrives fra sykehus og det forventes at fastlegen skal ta aktiv del av oppfølgingen innen 1 uke, bør fastlegen kontaktes og informeres per telefon i tillegg til epikrise.
Mye nyttig informasjon finnes i handlingsprogrammet for palliasjon (Palliasjon i kreftomsorgen – handlingsprogram - Helsedirektoratet).
Fastlegens rolle i oppfølging etter avsluttet kreftbehandling
Sist faglig oppdatert: 15.07.2025
Mange pasienter med prostatakreft vil leve med små og store senfølger/seneffekter som følge av sykdommen eller behandlingen.
Fastlegenes oppgaver i denne fasen er blant annet:
- Å bidra til rehabilitering og tilfriskning så langt det er mulig
- Å bistå med sykemelding og samarbeid med NAV
- Oppfølging av pasienter der klinisk kontroll er relevant.
- Behandle senkomplikasjoner/seneffekter
- Henvise til nytt pakkeforløp der begrunnet mistanke oppstår
Helsedirektoratets faglige råd knyttet til seneffekter etter kreft.
Utredning
Sist faglig oppdatert: 15.07.2025
Prostatakreft gir i tidlige stadier sjelden symptomer. Urologer utøver filterfunksjonen, og ved begrunnet mistanke om prostatakreft utløses pakkeforløp for prostatakreft. Begrunnet mistanke om prostatakreft baseres på bekreftet høy PSA eller klinisk mistanke, dvs. funn ved digital rektaleksplorasjon (DRE), UL prostata eller MR bekken av annen grunn.
En enkelt forhøyet PSA-verdi skal ikke i seg selv føre til biopsering av prostata. En bekreftelse på PSA-forhøying bør tas etter minimum 3 uker for å bekrefte reell stigning (se kap. 5.3 Bruk av PSA).
MR-Prostata
Sist faglig oppdatert: 15.07.2025
I pakkeforløp for prostatakreft er ofte MR-prostata første ledd i utredningen.
Bildene brukes til å veilede biopseringen, eventuelt ved å fusjonere dem med ultralyd. Dessuten kan man vurdere om det er ekstraprostatisk vekst av tumor, T-staging.
Man må være klar over at det forekommer både falsk positive og falsk negative funn ved MR av prostata, og MR alene ikke kan diagnostisere eller utelukke prostatakreft.
Metastaseutredning med MR skal normalt ikke gjøres samtidig med MR av prostata i pakkeforløp, da de fleste av disse pasientene ikke trenger noen metastaseutredning.
Gjeldende versjon av PI-RADS (acr.org) definerer krav til bildekvalitet, tyding og rapportering. PI-RADS score sier noe om hvor sannsynlig det er at en gitt lesjon er malign, ikke hvor aggressiv den er.
Da urologer og onkologer skal rapportere resultatene fra MR til Kreftregisteret separat for høyre og venstre side, skal radiologen angi PI-RADS-konklusjonen for sidene hver for seg.
I tilfelle kontraindikasjoner mot MR (f.eks. enkelte typer pacemakere, ICD, cochleaimplantat og DNS), kan PSMA-PET/CT vurderes om tilgjengelig, ellers foretas systematiske ultralydveiledede biopsier uten annen forutgående bildediagnostikk.
Andre modaliteter
Transrektal UL-Prostata brukes som veiledning ved biopsering, med kognitiv eller software-fusjon med MR-bilder. Tradisjonell ultralyd kan vise tumores, men ikke alle, og er ikke pålitelig for å utelukke prostatakreft.
Røntgen, CT og skjelettscintigrafi har ingen rolle i lokal staging av prostatakreft.
Prostatabiopsi
Sist faglig oppdatert: 15.07.2025
En forutsetning for prostatabiopsering er at pasientens forventede gjenstående levetid (basert på alder, komorbiditet, fysisk og kognitiv funksjon) tilsier en gevinst av behandling (lokal, lokalavansert eller metastatisk sykdom).
Indikasjon for prostatabiopsi er basert på malignitetssuspekt palpasjonsfunn, MR funn (PIRADS) og/eller PSA tetthet. Arvelig belastning eller genetisk risiko vil kunne senke terskelen for biopsi.
Som anbefalt av de Europeiske retningslinjene bør biopsier tas transperinealt. Med denne tilgangen er det ikke behov for antibiotikaprofylakse med mindre pasienten har forhøyet infeksjonsrisiko knyttet til kunstig hjerteklaff (både biologiske og mekaniske), fremmedlegemer i urinveiene (stenter eller kateter), immunsupprimerende behandling eller diabetes mellitus. etter lokale forhold. Quinoloner skal ikke brukes rutinemessing og forbeholdes spesielle tilfeller (Helsedirektoratet, 2021; Honoré et al., 2024; Jacewicz et al., 2022). In-bore MR fusjonsibopsi regnes som likeverdig med UL-fusjon.
Ved PI-RADS 4 og 5 lesjoner er det som regel tilstrekkelig med målrettede biopsier mot aktuell(e) lesjon(er), men man kan supplere med systematisk biopsi ved diffuse PI-RADS 3 forandringer og høy PSA tetthet (PSAD, PSA/Prostatavolum >0,15-0,20). Hvis pasienten er aktuell for radikal kirurgi, vurderes kartleggingsbiopsier av lateral perifersone før nervesparende kirurgi.
PI-RADs 1-2 gir ikke grunnlag for biopsi().
Ved feber og frostanfall skal pasienten henvises som ø-hjelp til nærmeste sykehus. Pasienter bør utredes og behandles etter lokale retningslinjer. Insidensen av komplikasjoner er lav etter overgang til transperineal prostatabiopsi.
Histopatologisk undersøkelse av prostatabiopsier
Klassifisering av tumor og besvarelse av biopsier og operasjonspreparat skal gjøres i henhold til anbefalinger og terminologi gitt ved gjeldende utgave av WHO-klassifikasjon (https://tumourclassification.iarc.who.int/).
Prostatanålebiopsier skal sendes separat på hvert sitt formalinglass. Hver nålebiopsi måles i mm og parafininnstøpes i hver sin blokk og snittes i tre nivå.
Antall prostata nålebiopsier og lengde av disse angis. Utbredelse av adenokarsinom angis i hht. hele lengden av nålebiopsien i mm. Det skal angis om det foreligger diskontinuerlig tumorvekst for hver enkelt nålebiopsi, men det oppgis mål for hele tumors utbredelse.
Ca 95 % av prostatakreft er acinære adenokarsinomer. Funn eller innslag av eventuelt andre typer eller subtyper rapporteres. Prostatiske adenokarsinomer graderes etter Gleason-systemet. Gleason-systemet baserer seg kun på vekstmønster (arkitektur). Summen av de to vanligste mønstrene i tumor; altså det dominerende, primære mønster pluss det nest-vanligste, sekundære mønster, rapporteres til en felles score. I tillegg til Gleason grad og score skal også ISUP-grad-gruppe være med i patologibesvarelsen.
Gleason score | ISUP grad-gruppe |
(2)–6 | 1 |
7 (3+4) | 2 |
7 (4+3) | 3 |
8 ((4+4 eller 3+5 eller 5+3 | 4 |
9–10 (4+5 eller 5+4 eller 5+5) | 5 |
Gjengitt fra EAU Guidelines 2025 (Cornford et al., 2025b). Copyright EAU 202. Gjengitt med tillatelse.
EAU 25 4.1 Prostate Cancer - CLASSIFICATION AND STAGING SYSTEMS (uroweb.org)
Gleason score og ISUP grad-gruppe (1–5) angis for hver enkelt prostata nålebiopsi. Gleason score og ISUP grad gruppe på multiple prostata nålebiopsier lagt på samme glass kan slås sammen så fremt nålebiopsiene er fra samme lokalisasjon i prostata. Målrettede biopsier fra samme lesjon summeres til en samlet ISUP-grad pr. lesjon. Systematiske biopsier graderes hver for seg.
Prosent (%) Gleason grad 4 angis ved Gleason score 3+4/4+3 (Epstein et al., 2016; Moch et al., 2016). Man trenger ikke å angi % Gleason grad 4 ved Gleason score 9 eller 10, dvs. Grad gruppe 5 (Epstein et al., 2017).
Angi alltid hyppigste Gleason grad og høyeste Gleason grad, som utgangspunkt for Gleason score i biopsier. Dersom det er tre Gleason grader til stede, vil Gleason score bli hyppigste Gleason grad + høyeste Gleason grad uavhengig av mengde av høyeste grad. Som eksempel: Prostatabiopsier med mest Gleason grad 3, noe grad 4 og <5% grad 5 scores som Gleason score 3+5=score 8.
Høyeste ISUP-grad brukes til risikogruppering enten dette er fra en enkelt systematisk biopsi eller samlet ISUP-grad pr. lesjon ved målrettede biopsier*
*Risikogruppering er opprinnelig basert på historiske pasientserier hvor biopsier ble tatt ultralydveiledet uten entydig protokoll. Europeiske og amerikanske retningslinjer (EAU, NCCN) spesifiserer ikke om man skal bruke høyeste graderte enkeltbiopsi eller generere en samlet grad basert på alle biopsier. Anbefalingen om å bruke høyeste ISUP-grad for risikogruppering er valgt i tråd med klinisk internasjonal praksis (van Leenders et al., 2020).
Blant Gleason grad 4 mønster skal kribriform vekst rapporteres særskilt (påvist/ikke påvist) etter etablerte kriterier siden det er vist at kribriform vekst er assosiert med dårligere prognose. Generelt rapporteres kribriform vekst som påvist/ikke påvist, men man kan vurdere å nærmere formidle mengde kribriformitet (f.eks. fokal eller utbredt) spesielt ved små mengder grad 4 i biopsien og svært lite kribriformitet til stede.
Intraduktalt prostatakarsinom er assosiert med dårligere prognose og rapporteres både om det opptrer alene eller i assosiasjon med adenokarsinom. Ved funn av kun intraduktalt karsinom uten invasiv komponent på nålebiopsi, bør kommentar skrives om dens assossiasjon med høygradig prostatakarsinom. Atypiske lesjoner som ikke fullt ut oppfyller alle kriterier for intraduktalt karsinom rapporteres som atypisk intraduktal proliferasjon. Det er enighet om at rent intraduktalt karsinom (uten invasiv komponent) ikke graderes, men det er derimot fremdeles kontroversielt om Gleason gradering av intraduktalt karsinom skal inkorporeres i Gleason score (WHO Classification of Tumours Editorial Board, 2022).
Det rapporteres perinevral infiltrasjon (påvist/ikke påvist) og fettvevsinfiltrasjon/ekstraprostatisk ekstensjon/infiltrasjon i vesikula seminalis (påvist/ikke påvist). Dersom det er funn av karinnvekst rapporteres også dette.
Dersom det ikke er funn av malignitet i de målrettede biopsiene, bør benign patologi av betydning beskrives (f.eks. inflammasjon, granulomatøs betennelse, hyperplasi). Høygradig prostatisk intraepitelial neoplasi (HGPIN) rapporteres.
Målrettede prostatabiopsier (HBPL): |
1. Prostatabiopsi (16,5 mm) med adenokarsinom (10,5 mm). Gleason grad 3+4, score 7. Grad gruppe 2. Ca 30 % grad 4. |
2. Prostatabiopsi (14,5 mm) med adenokarsinom (9,0 mm). Gleason grad 4+3, score 7. Grad gruppe 3. Ca 60 % grad 4. |
3. Prostatabiopsi (13,0 mm) med adenokarsinom (8,5 mm). Gleason grad 3+4, score 7. Grad gruppe 2. Ca 30 % grad 4. |
Samlet resultat: |
Gleason grad 3+4, score 7. Grad gruppe 2 med ca 40 % grad 4. |
Kribriform vekst påvist. |
Perinevral vekst påvist. |
Fettvevsinfiltrasjon ikke påvist. |
Tabellen er utarbeidet handlingsprogramgruppen.
Histopatologisk undersøkelse av TUR-P med funn av karsinom
Materialet veies. Støp inn opptil 8 blokker (ca 12 gram). Noen støper inn mer vev ved større vevsmengde. Mer vev eller alt vevet undersøkes spesielt dersom pasienten er ung eller det er usikkerhet omkring tumormengde (mer eller mindre enn 5 %). Oppgi type karsinom (acinært adenokarsinom/ annet), Gleason score, ISUP grad gruppe, ev. prosent Gleason grad 4 (Epstein et al., 2016) og tumorutbredelse (dvs. antall spon med karsinom av totalt antall spon og ca. prosent av alt innstøpt materiale).
Transuretral prostata reseksjon (TUR–P). Hyperplastisk prostatavev med adenokarsinom, Gleason grad 3+3, score 6, grad gruppe 1. Prostatakarsinom i 2/100 spon, ca 2 % av undersøkt materiale. |
Tabellen er utarbeidet av handlingsprogramgruppen
Immunhistokjemi
Diagnostisering av prostatakreft baseres på histologi. Trippel-cocktail (CK34betaE12/p63/AMACR) kan brukes for å øke diagnostisk sikkerhet og anbefales brukt ved funn av kun små tumorfoci (<1 mm eller <5 % av prostata nålebiopsi lengde). Trippel farging kan overveies for bekreftelse av tumorfunn påvist i kun én nålebiopsi ved prostata nålebiopsi serie. Trippelfarging kan også brukes for å støtte diagnostisering av intraduktalt karsinom. Immunhistokjemifunn må tolkes i sammenheng med de morfologiske funn.
Molekylærpatologi
ESMO anbefaler bruk av next generation sequencing av DNA fra tumorceller hos pasienter med metastatisk kreft, inkl. prostatakreft. Det anbefales som et minimum å teste menn med metastatisk kreft for somatiske mutasjoner i BRCA 1/2 og for mikrosattelitt instabilitet (MSI) (Mosele et al., 2020). Patolog velger ut best egnete preparat og blokk og angir tumorprosent i området som benyttes for molekylærpatologisk undersøkelse (hele snittet eller ev. avmerket område). Vev fra metastase foretrekkes, men analysen kan også gjøres på primærtumor. Lang fikseringstid, parafinblokker av gammel dato og dekalsinering kan medføre dårlig DNA-kvalitet og vanskeligheter med analysen. Dersom det påvises mutasjoner i BRCA1/2 bør pasienten få tilbud om å ta en blodprøve. Ved undersøkelse av blodprøven vil man avklare om påvist mutasjon i BRCA1/2 er somatisk (ervervet og bare til stede i tumor) eller i kimbane (nedarvet). Hvis svulsten er MSI-high, kan gentesting i blodprøve avklare om dette skyldes kimbanemutasjon i et MMR-gen, se også kapittel ang. arvelig prostatakreft.
Risikoinndeling av prostatakreft
Sist faglig oppdatert: 15.07.2025
EAU guidelines sier prebiopsi-MR er tilstrekkelig for vurdering av T-stadium.
Man skal være oppmerksom på at MR har en tendens til å overvurdere kapselgjennomvekst. Man bør derfor ikke angi tentativt T3a-stadium før man sikkert ser tumorvev utenfor kapselen. PI-RADS versjon 2.1 angir ikke eksakte kriterier for bedømmelsen. Man kan evt. bruke Mehralivand graderingsskala for ekstraprostatisk ekstensjon (EPE) (Mehralivand et al., 2019), og angi T3a ved EPE grad 3.
Hensikten med supplerende bildediagnostikk er å bestemme sykdommens utbredelse/stadium for å gjøre behandlingsvalg. Nytteverdien avhenger av sannsynligheten for funn med behandlingskonsekvens.
Felles for bildemodalitetene som brukes er at de alle har både falsk positive og falsk negative funn i større eller mindre grad. Tydingen er krevende, da funn kan ha flere differensialdiagnoser.
Bildekvaliteten er avhengig av godt utstyr og velegnete protokoller. Radiologer og nukleærmedisinere som skal tyde disse undersøkelsene må ha nøye kjennskap til metoden som brukes, spesifikke kriterier for tyding av prostatakreft og metastaser, og til differensialdiagnoser.
Lavrisiko Intermediær risiko med ISUP 1 eller 2 | Trenger ikke metastaseutredning |
Intermediær risiko med ISUP 3 | Denne gruppen vurderes individuelt og eventuelle funn av aggressive histologiske subtyper bør tas med i vurderingen * |
Høyrisiko | Bør metastase utredes |
Tabellen er utarbeidet av handlingsprogramgruppen.
*EAU guidelines 2025 har en anbefaling om metastaseutredning i denne gruppen, men med evidensstyrke “svak”. Hvis man først skal gjøre metastaseutredning kan PSMA-PET anbefales, da det gjerne er små metastaser og lav sannsynlighet for funn på MR/CT/skjelettscintigrafi.
Prostatakreft metastaserer hyppigst til regionale lymfeknuter langs iliaca externa og internakar og i mesorectum (N-stadium).
Fjernmetastaser påvises oftest i lymfeknuter langs iliaca communiskarene og aorta/vena cava inferior (M1a), samt i skjelettet (M1b). De fleste skjelettmetastasene finner man i bekkenet og columna. Langtkommen og/eller aggressiv prostatakreft kan også ha viscerale metastaser (M1c).
PSMA PET
Kan utføres som PET/CT eller PET/MR (her brukes PSMA-PET som en fellesbetegnelse). Dette er den mest sensitive modaliteten for påvisning av metastaser ved prostatakreft. Den kan påvise metastaser i lymfeknuter som er for små til å bli vurdert som patologisk forstørret på MR eller CT, og kan vise både lymfeknute-, skjelett- og viscerale metastaser. Utføres som «helkropps-undersøkelse» fra vertex til lår.
Særlig ved lave PSA-verdier vil PSMA-PET være mer pålitelig enn andre modaliteter.
I tilfelle høyt PSMA opptak i skjelettet uten metastasesuspekte funn på CT bør supplerende MR vurderes for å utelukke/påvise metastaser, i tilfelle av behandlingsmessig konsekvens.
PSMA-PET/CT kan med fordel utføres med intravenøst kontrastmiddel. I så fall kan annen bildediagnostikk unngås.
PSMA-PET anbefales for metastaseutredning før radikal behandling, når tilgjengelig.
MR
MR kan brukes som metastaseutredning fordi man også her kan få utredet både lymfeknuter og skjelett i samme modalitet. Protokollen må minimum fremstille lymfeknuter i bekkenet og abdomen, samt skjelettet i bekkenet og nedre columna. For skjelettmetastaser kan T2-vektet dixon være et godt sekvensvalg. På dixon fett-serien kan man se metastaser fortrenge fettsignalet i benmargen. Alternativt kan man gjøre «helkropps-MR» med diffusjonssekvenser.
Hvis man har tenkt å metastaseutrede med PSMA PET, er det ikke nødvendig å gjøre en supplerende staging MR
CT abdomen kombinert med skjelettscintigrafi
Dette har tidligere vært standard metastaseutredning og dannetgrunnlaget for behandlingsalgoritmer ved metastatisk prostatakreft. Disse modalitetene fungerer best ved svært høye PSA- verdier. PSMA-PET har i stor grad erstattet metodene.
Utredning for arvelig årsak til prostatakreft
Behandlende onkolog eller urolog kan selv rekvirere gentesting av blodprøve fra pasienter med prostatakreft. Blodprøve til gentesting tas på EDTA-rør. Rekvisisjoner som brukes ved de ulike genetiske avdelingene er tilgjengelig på genetikkportalen.no. Det anbefales at behandlende lege har tett dialog med medisinsk genetisk avdeling. Følgende grupper kan tilbys gentesting av urolog eller onkolog:
- Menn med intermediær risiko prostatakreft <=60 år
- Menn med høy-risiko prostatakreft ved diagnose <=70 år
- Menn med metastatisk prostatakreft, uavhengig av alder
- Menn med prostatakreft og annen kreftsykdom
Gentesting kan også tilbys prostatakreftpasienter over 60 år som har flere tilfeller av prostatakreft i familien og/eller nære slektninger med annen kreft før 60 år.
- Ved undersøkelse for arvelig årsak til prostatakreft er det relevant å undersøke følgende gener:
- BRCA2, MSH2, MSH6, HOXB13. Av praktiske grunner inkluderes ofte alle MMR-genene og begge BRCA-genene i genpaneler for arvelig kreft, og pasienter med prostatakreft kan derfor også bli undersøkt for genfeil i BRCA1, MLH1 og PMS2.
Pasienten bør få både skriftlig og muntlig informasjon om gentestingen. Den som rekvirerer analysen er ansvarlig for å gi informasjon om resultatet til pasienten. Dersom det påvises sykdomsgivende genfeil, skal pasienten henvises til genetisk veiledning ved medisinsk genetisk avdeling etter at behandlende lege har informert pasienten om svaret. Den medisinsk genetiske avdelingen vil gi råd om eventuelle kontroller for tidlig diagnose og forebygging av ny kreftsykdom hos pasienten. Bærere av genfeil i et av MMR-genene har økt risiko for tarmkreft, og anbefales coloscopi annet hvert år. Den medisinsk genetiske avdelingen vil også tilby genetisk veiledning og testing av pasientens slektninger.
Dersom pasienten har en eller flere slektninger med prostatakreft, kan han tilbys henvisning til medisinsk genetisk avdeling slik at det kan vurderes om det er grunnlag for å tilby videre genetisk testing, og om slektninger skal anbefales årlig måling av PSA.
Dersom laboratoriet opplyser at det er påvist en genvariant av usikker klinisk betydning («VUS»), anbefales pasienten å bli henvist til medisinsk genetisk avdeling for nærmere informasjon og diskusjon av muligheter for videre utredning. En VUS skal ikke tolkes som en sykdomsgivende genfeil.
Behandling med kurativ intensjon
Behandlingsmuligheter
Sist faglig oppdatert: 15.07.2025
Prostatakreft har mange fasetter og kan ha et aggressivt forløp hos noen, men hos andre kan det være langsomt utviklende, og kan hos mange pasienter forbli ubehandlet uten at det utvikles kliniske symptomer (Albertsen et al., 1998).
I de følgende avsnittene er det listet opp risikostratifisering, eksisterende behandlingsteknikker, kliniske studier og evidensgrunnlag for anbefalinger for kurativ behandling av de forskjellige risikogruppene.
Behandlingsanbefalingene må basere seg på pasientens allmenntilstand, sykelighet, forventede levetid, pasientens egne forventninger til behandlingen, og vurdering av antatt behandlingsnytte opp mot risiko for bivirkninger. Dette er spesielt viktig hos eldre og personer med komorbilitet. Det er utarbeidet en veileder for utreding og behandling av eldre pasienter med kreft https://metodebok.no/index.php?action=chapter&item=xpWEfQdK
Valg av behandling er følgelig en prosess hvor pasienten i samråd med legen må ta stilling til forskjellige behandlingsalternativer (jf. kapittel om samvalg).
De forskjellige behandlingsalternativene
Sist faglig oppdatert: 15.07.2025
- Aktiv overvåking
- Kirurgisk behandling
- Strålebehandling (ekstern strålebehandling, brakyterapi) med, eventuelt uten, hormonbehandling Utprøvende behandling
Et behandlingsopplegg vil ofte kombinere én eller flere behandlingsstrategier over tid.
Samvalg
Sist faglig oppdatert: 15.07.2025
Informasjon og brukermedvirkning, med vekt på informasjon og dialog med pasient og pårørende gjennom hele behandlingsforløpet, er en rettighet hjemlet i pasientrettighetsloven. Dette er videre nedfelt i Helsedirektoratets beskrivelse av pakkeforløp for prostatakreft.
Samvalg, engelsk «shared decisionmaking», betegner prosessen hvor pasienten inviteres til å ta et valg basert på informasjon om de forskjellige behandlingsalternativene. Der hvor flere alternativer kan velges, og den individuelle pasientens personlige livsbetingelser kan påvirkes forskjellig av de aktuelle alternativene, vil samvalgsprosessen gi bedre informert pasient og pårørende, og større grad av tilfredshet med behandlingsvalg, og konsekvensen av dette.
Samvalg anbefales brukt som beslutningsprosess for alle tilfeller av prostatakreft hvor flere alternative tiltak er aktuelle. Som støtte i samvalgprosessen, er det utarbeidet samvalgverktøy for prostatakreft som er tilgjengelig på Helsenorge.no: https://helsenorge.no/samvalg
Utsatt behandling
Sist faglig oppdatert: 15.07.2025
Utsatt behandling innebærer å avvente behandling hos pasienter med usikker gevinst av umiddelbar behandling. Dette omfatter aktiv overvåkning hos menn som er kandidater for kurativ behandling eller symptomstyrt oppfølging hos menn som ikke er kandidater for kurativ behandling. Utsatt behandling kan også innebære at beslutning om kurativ eller ikke-kurativ behandling først gjøres etter en periode med observasjon slik at man kan vurdere sykdomsutviklingen.
Aktiv overvåking
Selv om et populasjonsbasert screeningprogram ikke er innført i Norge, får de fleste menn stilt diagnosen prostatakreft med bakgrunn i en forhøyet PSA-verdi. Dette har medført at flere får diagnostisert prostatakreft i et tidlig stadium, noe som igjen er med på å øke den enkelte pasients risiko for overbehandling (Ilic et al., 2011; Schröder et al., 2014). For å unngå at tidlig diagnostikk fører til overbehandling, er aktiv overvåking tatt inn som et alternativ til umiddelbar kurativ behandling. Aktiv overvåking er definert som oppfølgning av pasienter med prostatakreft med intensjon om å tilby kurativ behandling til pasienter som viser tegn til sykdomsprogresjon. Aktiv overvåking er med andre ord rettet mot pasienter som er aktuelle for kurativ behandling og må ikke forveksles med symptomstyrt behandling.
Inklusjon i aktiv overvåking
Normalt sett har mennene allerede fått tatt MR av prostata før biopsi, i henhold til pakkeforløpet for prostatakreft. Dersom dette ikke er tatt, anbefales MR før inklusjon i aktiv overvåking. Hvis MR gir mistanke om understaging eller undergradering, anbefales restaging med målrettede biopsier mot suspekte lesjoner før beslutning om inklusjon tas.
Aktiv overvåking er anbefalt tilnærming for pasienter med lavrisiko prostatakreft (Klassifikasjon og staging), da risiko for overbehandling er svært stor. Det er ikke etablert konsensus for grenser for PSA-tetthet, antall positive nåleprøver eller MR-vurdert tumorvolum.
Pasienter med gunstig intermediær sykdom,, kan også tilbys aktiv overvåking.
Pasienter med primær ISUP grad 3 eller høyere, intraduktal vekst, sarkomatoid eller småcellet histologi, er hovedsakelig ikke egnet for aktiv overvåking.
Pasienter med høy PSA-tetthet, stort tumorvolum, kribriform vekst og/eller perinevral infiltrasjon (PNI), har større risiko for progresjon og ugunstig endelig patologi og kan tilbys kurativ behandling på tross av klassifisering som lavrisiko eller gunstig intermediær sykdom.
Aktiv overvåking bør gjøres i samarbeid med fastlegen, forutsatt at fastlegen mottar et tydelig notat om hyppighet og innhold av kontrollene samt aksjonsgrenser for rehenvisning. For å initiere et slikt samarbeid bør pasienten få muntlig og skriftlig informasjon om den videre oppfølgingen som også inkluderer pasientens individuelle PSA-terskel for rehenvisning til spesialisthelsetjenesten.
Se kapittel 12.1 for anbefalt oppfølgingsplan
Symptomstyrt oppfølging (watchful waiting)
Symptomstyrt behandling kan benyttes for pasienter der det ikke er aktuelt med kurativ behandling, men som skal ha lindrende behandling ved utvikling av symptomer, enten lokalt eller pga. metastatisk sykdom. Noen pasienter i denne gruppen kan ha utviklet spredning uten at de har fått symptomer. De bør da vurderes for behandling med mål om å beskytte mot plager som spredning av kreft senere kan gi. Tegn på slik skjult spredningssykdom vil oftest sees i blodprøver med raskt stigende PSA, eller påvirkning av nyrefunksjonen med stigende kreatinin.
Tabell som viser forskjell mellom aktiv overvåking og symptomstyrt behandling (adaptert tabell 6.1.1. EAU guideline 2023)
| Aktiv overvåking | Symptomstyrt oppfølging |
Mål | Minimere bivirkninger fra behandling uten å redusere overlevelse | Minimere bivirkninger fra behandling |
Behandlingsintensjon | Kurativ | Palliativ |
Kontrollopplegg | Forhåndsdefinert | Pasientspesifikk |
Undersøkelser | DRE, PSA, MR, re-biopsi | Ikke forhåndsdefinert |
Forventet levetid | ≥10 år | <10 år |
Potensielle kandidater | Lav og gunstig-intermediær risiko | Alle |
(adaptert tabell av tabell 6.2.1, EAU-guideline 2024)
DRE = digital rektal undersøkelse, PSA = prostataspesifikt antigen, MR = magnet resonans tomografi
Hentet fra EAU Guidelines 2024 (Cornford et al., 2024). Copyright EAU 2024
EAU24 6.2.1 Prostate Cancer - TREATMENT - Uroweb
Kurativ behandling
Sist faglig oppdatert: 15.07.2025
Kurativ behandling kan tilbys menn med prostatakreft uten påvisbar fjernspredning. Sykdommen utvikler seg vanligvis langsomt, og nytteverdi for pasientene må vurderes nøye i henhold til gjenstående forventet levetid basert på alder og helsetilstand. Kurativ behandling for prostatakreft gis i Norge som operasjon uført som robot-assistert laparoskopisk prostatektomi (RALP), ekstern strålebehandling (EBRT) eller eventuelt høy-dose brakyterapi (BT). Langtidsresultatene er like med hensyn på overlevelse. Bivirkningsprofil og individuelle helsemessige forhold hos pasienten blir dermed viktige i valg av behandlingsmetode.
| RALP | EBRT |
Prostatavolum >70-90ml | + | - |
Avløpshinder/resturin | + | - |
Striktur i bakre urethra | + | - |
Inflammatorisk tarmsykdom | + | - |
Lav alder (forventet levetid > 20 år) | + | - |
Tidligere strålebehandling mot bekken | + | - |
|
|
|
Lokalavansert sykdom (cT3-cT4; risiko for ufri margin ved RALP) | - | + |
Økt perioperativ risiko | - | + |
Tidligere bekkenkirurgi | - | + |
Abdominal fedme | - | + |
PSA over 40 | - | + |
Tabellen er utarbeidet av handlingsprogramgruppen.
Annen lokalbehandling med kurativt siktemål anses som utprøvende. All slik behandling bør gis i regi av kliniske studier.
EAU24 6.2.4 Prostate Cancer - TREATMENT - Uroweb
For veiledning i behandlingsvalg kan det svenske vårdprogram være til hjelp, se kap 10.1.3.
Robot-assistert laparoskopisk prostatektomi (RALP)
Ved kurativt rettet kirurgisk behandling av kreft i prostata gjennomføres inngrepet som robot-assistert laparoskopisk prostatektomi (RALP). Teknikken har overtatt som hovedmetode for radikal kirurgisk behandling. Metoden er vist å gi mindre blodtap, kortere sykehusopphold og kateterbehandlingstid enn tidligere åpen teknikk (Gandaglia et al., 2014; Wallerstedt et al., 2015), og trolig bedre overlevelse og mindre behov for tilleggsbehrandling (Gaustad et al., 2024). Det kirurgiske inngrepet utføres med varierende grad av nervesparing. Ved nervesparende teknikk reduseres risiko for erektil dysfunksjon (Walz et al., 2016) og for varig urininkontinens (Steineck et al., 2015). Nervesparende kirurgi bør tilbys så lenge det anses som onkologisk trygt og vil avhenge av risiko for ekstraprostatisk tumorekstensjon. Risikoen for ekstraprostatisk ekstensjon vurderes skjønnsmessig basert på klinisk stadium, preoperativ MR-undersøkelse, tumorvolum og ISUP-grad.
RALP kan suppleres med utvidet lymfeknutetoilette i bekkenet (ePLND) hos pasienter med høy-risiko sykdom. Det er ikke vist overlevelsesgevinst av ePLND. Funn av lymfeknutemetastaser i operasjonspreparatet gir prognostisk informasjon og vil kunne ha betydning for valg av tilleggsbehandling, f.eks stråle- og/eller hormonbehandling (Fossati et al., 2017; Mottet et al., 2020). I Norge er det omtrent 5% av T2 og 30% av T3 cancere som får postoperativ stråling i læpet av 3 år etter RALP (Nasjonalt kvalitetsregister for prostatakreft, 2024). Det er ikke vist sikker fordel å gi postoperativ stråling adjuvant (ikke målbar PSA) fremfor salvage stråling (Vale et al., 2020) men det var her bare en av studiene som inkluderte pN1. Adjuvant stråling bør tilbys postoperativt, da en stor retrospektiv studie viste sannsynlig redusert total dødelighet ved pN1 når det var 4 eller flere positive lymfeknutemetastaser (Tilki et al., 2017).
Se kapittel 8.11, underkapittel "Salvage strålebehandling" for ytterligere detaljer.
Da RALP er et inngrep beheftet med risiko for komplikasjoner og funksjonsforstyrrelser som urininkontinens og erektil dysfunksjon, er informasjon om disse meget viktig. Pasientene bør derfor informeres om viktigheten av – og også instrueres i – å gjennomføre bekkenbunnsøvelser for å optimalisere betingelsene for tidlig kontinens. Ifølge EAU-guidelines foreligger det ikke noen klare anbefalinger, dog er trenden å tilby b PDE-5 hemmere tidlig i rehabiliteringen for å bevare potensen . (Mottet et al., 2020). Informasjon om muligheter for henvisning til seksualmedisinsk rådgivning anbefales å inngå i den rutinemessige preoperative informasjonen så vel som i den postoperative oppfølgingen.
Ved RALP uten glandeltoalett er det ikke behov for postoperativ antikoagulasjon, men det er en svak anbefaling for dette dersom det utføres samtidig glandeltoalett.
Det er som regel ikke behov for antibiotikaprofylakse med mindre det er klinisk mistanke om asymptomatisk bakteriuri (pasienten utfører RIK eller har permanent kateter, eller det er funn forenelig med dette på urinstix). Man kan da gi Sulfametoksazol/trimetoprim oral 800/160 mg (Batrim 2 tabletter) kvelden før og 1-2 timer før inngrepet, eller Ciproxin 500mg 1-2 timer før inngrepet ved allergi.
Histopatologisk undersøkelse av radikal prostatektomi
Det anbefales at hele prostata støpes inn (jf. EAU24, 5.3.5. Histopathology of radical prostatectomy specimens (Cornford et al., 2025a)). Dersom det er 2–3 mm avstand mellom to tumorfoci skal dette oppfattes som separate. Morfologien av tumor tas også i betraktning ved vurdering av separate tumorfoci.
Type karsinom og ev innslag av subtyper rapporteres. Lokalisasjon og størrelse av ledende tumor angis, f.eks. i to dimensjoner; 20 x 12 mm (innmerking av tumor anbefales). Ledende tumor («indextumor») er vanligvis den tumor med høyest Gleason score, mest avansert patologisk stadium eller største tumor blant flere tumores med lik Gleason score (ISUP konsensuskonferanse 2009, ingen formell definisjon). Tumor graderes etter Gleason (Gleason score og ISUP grad gruppe). Individuelle tumores, med unntak av multifokale, små og lavgradige cancere, tildeles separate Gleason score.
Ved prostatakreft med Gleason score 3+4 eller 4+3, og Gleason grad 5 som utgjør <5 % av tumors utbredelse, angis tertiær grad 5. Dersom tumor utgjøres av >5 % Gleason grad 5, blir grad 5 en del av Gleason score, på samme måte som for biopsier (for eksemplet over 3+5 hhv. 4+5). Tilstedeværelse av en høygradig komponent som utgjør <5% av tumor er håndtert ulikt i 2019 ISUP og GUPS system, avhengig av graderingsscenario (Epstein et al., 2021). Prosent Gleason grad 4 rapporteres ved Gleason score 3+4/4+3. Funn av intraduktalt karsinom og kribriform tumorvekst rapporteres.
Funn av karinnvekst rapporteres (påvist/ikke påvist).
pT stadium: pT2 beskriver at tumor vokser innenfor prostatas ytre begrensning. Tidligere sub-inndeling i pT2a-c er ikke vist å ha klinisk relevans, pga. likt utfall og trenger derfor ikke angis.
Ekstraprostatisk ekstensjon (EPE):
pT3a: Vekst av tumor i periprostatisk fettvev, mikroskopisk inn i blærehalsmuskulatur eller i tilfeller der tumor buker ut/strekker seg tydelig utenom prostatakjertelens mer tette stroma.
pT3b: Infiltrasjon inn i vesikula seminalis.
Fokal/Etablert – utbredelse av EPE kan vurderes på forskjellige måter. Ingen spesifikk metode er anbefalt av ISUP eller WHO.
- Epstein metode: fokal EPE – et fåtall neoplastiske kjertler utenfor prostata; etablert EPE – alt mer enn fåtall neoplastiske kjertler utenfor prostata
- Wheeler definisjonen: fokal EPE – tumor sees i < 1 high power field (x40) på </=2 separate snitt; etablert EPE – alt mer enn for fokal EPE
- Måling av radiær utbredelse i millimeter
Angi lokalisasjon hvor EPE påvises.
Reseksjonsrand: Angis som fri / ikke fri. Positiv reseksjonsrand foreligger når tumor sees ut i tusjet reseksjonsrand. Lokalisasjon av ufri reseksjonsrand angis sammen med utbredelse (mm) og Gleason grad i rand.
Regionale lymfeknuter: Angi side/lokalisasjon og totalt antall av lymfeknuter. Antall affiserte lymfeknuter på hver side angis. Største utbredelse av metastase angis (mm). Angi eventuell perinodal vekst.
1. Glandler venstre: 15 lymfeknuter uten påvist tumorvev (0/15). |
2. Glandler høyre: 27 lymfeknuter uten påvist tumorvev (0/27). |
3. Preprostatisk fettvev uten påvist tumorvev. |
4. Prostata (radikal prostatektomi): |
Indextumor: Adenokarsinom posterolateralt venstre side i perifere sone i øvre og midtre del av prostata. |
Største tumordiametre 23 x 12 mm. |
Gleason grad 4+3, score 7, grad gruppe 3 med ca 80 % grad 4 + tertiær Gleason grad 5 (< 5%). |
Kribriform tumorvekst påvist. |
Påvist funn forenlig med intraduktalt karsinom. |
I tillegg mindre adenokarsinom høyre side, perifere sone. Gleason grad 3+4, score 7, grad gruppe 2. |
Uttalt ekstraprostatisk ekstensjon påvist i posterolaterale hjørne venstre side, største radiale ekstensjon 4,5 mm. |
Høyre og venstre vesikula seminalis uten påvist tumorvev. |
Karinnvekst ikke påvist. |
Reseksjonflater tumorfrie |
Tabellen er utarbeidet av handlingsprogramgruppen.
Kurativ strålebehandling
Sist faglig oppdatert: 15.07.2025
Alle pasienter som er aktuelle for kurativ behandling skal informeres om muligheten for strålebehandling, så lenge det ikke foreligger kontraindikasjoner. Ved valg av behandlingsregime må sannsynligheten for kurasjon balanseres mot risiko for alvorlig toksisitet.
Kloke behandlingsvalg er avhengig av kontinuerlig multidisiplinært samarbeid mellom urolog, onkolog, MR-radiolog, nukleærmedisiner og uro-patolog.
Stråleteknikk
Ekstern strålebehandling utføres med høyenergi fotonstråling. Intensitetsmodulert strålebehandling (IMRT/VMAT) ansees som standard ved kur høydosert strålebehandling av prostata. Fusjonerte MR undersøkelser kan være til god hjelp ved målvolumsinntegning. Det skal brukes bildeveiledet strålebehandling (IGRT) med daglig posisjonskontroll ved hjelp av gullmarkører implantert i prostata før doseplanlegging og/eller daglig CT-kontroll på behandlingsapparat.
Transperineal interstitiell brakyterapi benytter radionuklider plassert i prostatakjertelen som strålekilde. Avhengig av doserate (stråleenergi/tid), omtales behandlingen som lav- eller høy-doserate brakyterapi (HDRBT). Prosedyren er invasiv og krever bedøvelse (spinalpunksjon, narkose). HDRBT kan også brukes i kombinasjon med ekstern strålebehandling for intermediær og høyrisiko kreft. HDRBT som fraksjonert monoterapi kan brukes for intermediær risikokreft
Lav-doserate brakyterapi er et behandlingsalternativ som ikke er tilgjengelig i Norge. HDRBT tilbys kun ved Oslo Universitetssykehus, som mottar pasienter fra alle helseregioner.
Om ekstern strålebehandling med protoner har fordeler over behandling med fotoner er ikke vist og protonterapi ved prostatakreft betraktes som eksperimentell behandling.
Valg av doseringsvolum
Prostata og sædblærene
Målvoluminntegning ved radikal strålebehandling anbefales basert på internasjonal konsensus (Dal Pra et al., 2023; Salembier et al., 2018). Målvolum for kurativ strålebehandling av prostatakreft inkluderer hele prostata, på grunn av histologisk multifokalitet. Sædblærene inkluderes ved påvist infiltrasjon (T3b), eller etter en individuell risikovurdering for infiltrasjon (T1-3a). For å oppnå høy dose i indekslesjoner kan fokal boost vurderes (Kerkmeijer et al., 2021).
Profylaktisk behandling av bekkenlymfeknuter(cN0)
Data har vist bedre biokjemisk residivfri (bFFS) og sykdomsfri overlevelse (DFS) fem år etter behandling med bekkenfelt hos pasienter med høyrisikosykdom (Murthy et al., 2021; Pollack et al., 2022). En nylig review kan være til hjelp i vurdering (De Meerleer et al., 2021).
Inklusjon av regionale lymfeknuter som del av et strålebehandlingsopplegg bør derfor vurderes for pasienter med ikke-metastatisk prostatakreft med høy risiko for lymfeknutemetastaser.
Relative kontraindikasjoner mot å inkludere et bekkenfelt i behandlingsplanen er inflammatorisk tarmsykdom, uttalt aterosklerose, diabetes mellitus, tidligere abdominalkirurgi, tidligere strålebehandling mot bekkenet og aktiv røykestatus.
For inntegning av et elektiv bekkenfelt anbefales NRG konsensus og atlas (Filimonova et al., 2020; Hall et al., 2021).
Behandling ved metastaser til bekkenlymfeknuter (cN1)
Antihormonell behandling kombinert med strålebehandling av prostata og bekkenfelt øker både sykdomsfritt intervall og overlevelse sammenlignet med antihormonell behandling alene (James et al., 2016; Lawton et al., 2005). Kombinasjon av kastrasjonsbehandling med Abirateron viste bedre overlevelse sammenlignet med kastrasjonsbehandling alene (Attard et al., 2022), og er standard hormonbehandling såfremt det ikke er sterke kontraindikasjoner mot dette.
Fraksjonering
Behandling med 1.8–2.2 Gy per fraksjon omtales som standardfraksjonering. Større fraksjonsdoser betegnes som hypofraksjonering. For en biologisk ekvivalent dose medfører hypofraksjonering en betydelig reduksjon av antall fremmøter og behandlingstid. Moderat hypofraksjonering betegner fraksjonsdoser mellom 2.5 og 3.4 Gy. For fraksjonsdoserdoser over 3.4 Gy brukes begrepet ekstrem eller ultrahypofraksjonering.
Moderat hypofraksjonert behandling er i dag standard behandling for de fleste tilfeller av primær prostatakreft i Norge.
Ultrahypofraksjonering er en etablert behandlingsform med dokumentert effekt og toksisitet
(Widmark et al., 2019). Flertallet av pasientene var i intermediær-risiko gruppe og det ble ikke brukt hormonell behandling. Det finnes ingen data for kombinasjon av kastrasjon (ADT) og ultrahypofraksjonert strålebehandling. Ultrahypofraksjonering vurderes som et alternativ ved intermediær risikokreft. Behandlingen medfører en litt økt risiko for akutt toksisitet, men det er ikke vist forskjell i toksisitet etter 5 år. Pasienter med høyt prostatavolum og med mye vannlatingsbesvær, i.e. høy IPSS-score er ikke gode kandidater for ultrahypofraksjonering.
Kombinasjon med antihormonell behandling
For intermediær og høy-risiko kreft anbefales antihormonell behandling i kombinasjon med strålebehandling (Bolla et al., 2009; D'Amico et al., 2008). Kreftens risikoprofil (uavhengig av dose) indikerer kort-, langvarig eller livslang antihormonell behandling (se neste avsnitt).
I tillegg til å bedre effekten av strålebehandling, benyttes også hormonbehandling før strålebehandling der man ønsker volumreduksjon av prostata før behandlingsstart, uavhengig risikogruppe, vanligvis for 3 mnd.
For kreft med ekstra høy risiko for residiv og død basert på minst to av tre faktorer (PSA >40, ISUP 4-5, T3-4), eller N1, har kombinasjon av kastrasjon i 3 år med abirateron/prednisolon i 2 år vist overlevelse gevinst (Attard et al., 2022). Kombinasjonen er standardbehandling.
Behandlingsalternativer etter risikogruppe
Sist faglig oppdatert: 15.07.2025

Figuren er modifisert til norske forhold av oppdateringsgruppen fra EAU Guidelines 2025 (Cornford et al., 2025b). Copyright EAU 2025. Gjengitt med tillatelse.
Lav-risiko prostatakreft
Aktiv overvåking (AO) er standardbehandling hos pasienter med lav-risiko prostatakreft og forventet levetid >=10 år. Symptomstyrt behandling anbefales hos pasienter med <10 års forventet levetid.
Intermediær-risiko prostatakreft
Både operasjon og strålebehandling må drøftes med pasienten. Aktiv overvåking kan vurderes for selekterte pasienter med ett intermediært risikokriterium. Symptomrettet behandling anbefales hos pasienter med <10 års forventet levetid.
Ved radikal strålebehandling er moderat hypofraksjonering med 3 Gy x 20 standard (Catton et al., 2017). Ultrahypofraksjonert strålebehandling an også vurderes hos intermediær risiko med ISUP 2 (Widmark et al., 2019).
Høydoserate brachyterapi som monoterapi er også en mulig behandlingsmodalitet til selekterte pasienter (Viani et al., 2021).
Det anbefales kortvarig antihormonell behandling i 4-6 mnd. Det er ikke anbefalt ADT ved ultrahypofraksjonert strålebehandling hos intermediær risiko med ISUP 2.
Høy-risiko lokalisert prostatakreft (T1-2 ,N0, M0)
Både operasjon og strålebehandling må drøftes med pasienten. Symptomrettet behandling bør vurderes hos pasienter med <10 års forventet levetid.
Kirurgisk radikalbehandling gjennomføres med robotassistert laparoskopisk prostatektomi (RALP). Pasienter bør informeres om risiko for å trenge tilleggsbehandling, som regel strålebehandling kombinert med hormonbehandling.
Utvidet bilateralt lymfeglandeltoalett vurderes ved cN0M0 i samråd med pasienten.. Da må alder, tumorbiologi og utbredelse tas med i betraktningen.
Ved kurativ strålebehandling er anbefales moderat hypofraksjonert behandling, for eksempel med 2,7 Gy x 25. Standardfraksjonert behandling med 2 Gy x 39 eller ekstern strålebehandling kombinert med høydose brakyterapi boost, er alternative tilnærminger (Kishan et al., 2018; Morris et al., 2017; Murthy et al., 2021). Ultrahypofraksjonering bør kun skje som ledd i en klinisk studie.
Inklusjon av bekkenfelt bør vurderes ved høy risiko for lymfeknutemetastaser (De Meerleer et al., 2021). For å oppnå høy dose i indekslesjoner kan fokal boost vurderes (Kerkmeijer et al., 2021).
Det anbefales langvarig antihormonell behandling i 2-3 år. Ved bruk av kastrasjonsbehandling kan 18 måneder vurderes (Joseph et al., 2020). For kreft med ekstra høy risiko for residiv og død basert på minst to av tre faktorer (PSA >40, ISUP 4-5, T3-4), anbefales kombinasjon av kastrasjon i 2-3 år med abirateron/prednisolon i 2 år.
Høyrisiko lokalavansert prostatakreft (T3-4, N0/1 M0)
Strålebehandling er standardbehandling for denne pasientgruppen. Kirurgisk behandling kan vurderes på individuelt grunnlag. Det foreligger ingen studier som sammenligner modalitetene. Alle pasienter med lokalavansert prostatakreft bør derfor i tverrfaglig møte primært vurderes for inklusjon i SPCG15. Studien er åpen for rekruttering ved de fleste norske sentra.
Dersom RALP blir valgt som behandlingsmetode må pasientene informeres nøye om behandlingsplanen. Ca 40% vil få tilbakefall og ha behov for videre postoperativ strålebehandling, vanligvis kombinert med hormonbehandling. Biologisk yngre pasienter kan være kandidater for denne tilnærmingen.
For pasienter med cN1-sykdom er standardbehandling radikal strålebehandling mot prostata og bekkenfelt kombinert med intensivert hormonbehandling med kastrasjon i 2-3 år med abiraterone/prednisolon i 2 år. Ved kurativ strålebehandling er anbefales moderat hypofraksjonert behandling, for eksempel med 2,7 Gy x 25. Standardfraksjonert behandling med 2 Gy x 39, eller ekstern strålebehandling kombinert med høy-dose brakyterapi boost, er alternative tilnærminger . Vesikkelinfiltrasjon er en relativ kontraindikasjon for brakyterapi. Inklusjon av bekkenfelt bør vurderes ved høy risiko for lymfeknutemetastaser (De Meerleer et al., 2021). For å oppnå høy dose i indekslesjoner kan fokal boost vurderes (Kerkmeijer et al., 2021).
Det anbefales langvarig antihormonell behandling i 2-3 år. Ved bruk av kastrasjonsbehandling kan 18 måneder vurderes (Joseph et al., 2020). For kreft med ekstra høy risiko for residiv og død basert på minst to av tre faktorer (PSA >40, ISUP 4-5, T3-4), anbefales kombinasjon av kastrasjon i inntil 3 år med abirateron/prednisolon i 2 år.
Lokalisert/lokalavansert prostatakreft hos eldre
Sist faglig oppdatert: 15.07.2025
Blant norske menn som i 2016 fikk påvist prostatakreft var 48 % 70 år eller eldre (Nasjonalt kvalitetsregister for prostatakreft, 2017). Frem til 2040 forventes en dobling av antall menn i Norge >70 år (Syse et al., 2016). Behandling av prostatakreft hos eldre bør baseres på individuell helsetilstand og ikke på kronologisk alder. Det er utarbeidet en metodebok for geriatrisk onkologi. Veileder for utreding og behandling av eldre pasienter med kreft. https://metodebok.no/index.php?action=chapter&item=xpWEfQdK
The International Society of Geriatric Oncology anbefaler systematisk utredning av alle over 70 år ved hjelp av validerte screeningverktøy for å identifisere de som trenger mer omfattende geriatrisk utredning (Droz et al., 2014). Anbefalte verktøy inkluderer geriatrisk 8 (G8) og Mini-COG som begge er oversatt til norsk. Det bør opprettes samarbeid med relevante medisinske spesialiteter eller fastlege for optimalisering av helsetilstand hvis indisert før videre utredning og behandling.
Pasienter uten komorbiditet og med godt funksjonsnivå («fit patients»), og forventet levetid > 10 år, bør tilbys standardbehandling. Det samme gjelder vanligvis de med komorbiditet og funksjonsnedsettelser som lar seg kontrollere/reversere med intervensjon («vulnerable patients»). Behandlingen bør individualiseres hos pasienter med alvorlig komorbiditet eller ikke-reversibel funksjonsnedsettelse («frail patients»).
Det er risiko for overbehandling av eldre med lokalisert prostatakreft (T1-2) og lav Gleason score. Disse har lav risiko for symptomgivende progresjon eller prostatakreft-relatert død innen 10 år, uavhengig av om de får aktiv behandling eller ikke (Hamdy et al., 2016; Popiolek et al., 2013).
Det er risiko for underbehandling av eldre med lokalisert prostatakreft og høy Gleason-score eller lokalavanserte svulster (T3-4). Det er mulig at eldre menn vil profitere av kurativt rettet lokalbehandling selv om forventet levetid er mindre enn 10 år (Löffeler et al., 2024; Widmark et al., 2009).
Nytteverdien av adjuvant endokrin terapi ved strålebehandling mot lokalisert eller lokalavansert prostatakreft må hos eldre veies opp mot potensielle bivirkninger, spesielt i form av negativ påvirkning på hjerte/karsykdom, diabetes og bentetthet. Post-hoc analyser fra en studie som viste at adjuvant endokrinterapi ga overlevelsesgevinst tydet på at dette ikke gjaldt for dem med moderat eller alvorlig komorbiditet (D'Amico et al., 2008).
Pasienter med høy-risiko prostatakreft som er 75 år eller eldre med forventet levetid >10 år bør vurderes for inklusjon i den pågående nordiske studien SPCG-19 der pasienter randomiseres mellom radikal behandling (prostatektomi eller strålebehandling) - eller konservativ behandling.
PSA-residiv etter radikal behandling
Sist faglig oppdatert: 15.07.2025
Etter RALP bør pasienter med PSA >= 0.10 ng/ml i minst to prøver (som tidligere har vært <0.10) henvises til vurdering hos urolog. Det kan forekomme benignt kjertelvev i operasjonsmarginene, noe som kan gi målbar, men vanligvis svært lav PSA etter kirurgi (Odisho et al., 2013).
Etter radikal strålebehandling er PSA-residiv definert som stigning i PSA med 2 ng/ml sammenlignet med laveste verdi (nadir) under eller etter strålebehandling med eller uten hormonbehandling (Roach et al., 2006; Toussi et al., 2016).
Pasienter med PSA-residiv skal vurderes av spesialist.
Utredning av biokjemisk residiv
Sist faglig oppdatert: 15.07.2025
PSMA PET
PSMA PET er den mest følsomme modaliteten, og er i dag førstevalget når det er tilgjengelig (Petersen et al., 2020; Schwarzenboeck et al., 2017). Man skal også være oppmerksom på muligheten for høyt PSMA-opptak også i benigne funn i benmargen/skjelettet. I tilfelle høyt PSMA opptak i skjelettet uten metastasesuspekte funn på CT bør supplerende MR vurderes i tilfelle av behandlingsmessig konsekvens. Evt. PSMA-PET/MR bør utføres med en protokoll som tillater vurdering av benmargen, kfr. avsnitt om MR i avsnitt om Stadieinndeling av prostatakreft.
PSMA PET har redusert følsomhet ved PSA < 0,20 ng/mL. Ved kort PSA doblingstid < 6 måneder og primær høyrisiko sykdom, kan det likevel være aktuelt å utføre PSMA PET ved PSA under 0,20 ng/mL hvis resultatet påvirker valg av behandling (f.eks. strålefelt prostataseng eller bekkenfelt), kfr. PSMA PET i avsnitt om Stadieinndeling av prostatakreft.
Ved negativ PSMA-PET bør ikke salvage-behandling utsettes.
MR
MR av bekkenet kan brukes for å påvise lokale residiv. Ifølge PI-RADS skal protokollen inneholde en dynamisk kontrastserie som skal vektlegges tyngst ved tydingen. For lymfeknutemetastaser og skjelettmetastaser kan MR brukes med samme metastaseprotokoll
Behandling av lokalt residiv
Sist faglig oppdatert: 15.07.2025
Residiv etter radikal prostatektomi
Tidlig ekstern salvage-strålebehandling øker sjansen for kurasjon ved biokjemisk residiv etter RALP. Behandling bør primært vurderes hos pasienter med forventet levetid på over 10 år. Over 60 % av pasienter behandlet med strålebehandling vil oppnå ikke-målbar PSA-verdi dersom behandlingen gis før PSA stiger over 0,5 (Pfister et al., 2014; Stish et al., 2016).
Risiko for progresjon og overlevelse avhenger av PSA doblingstid, ISUP-grad og tid til residiv.
EAU anbefaler salvage-strålebehandling etter prostatektomi som standard ved etablert PSA residiv. For pasienter med EAU lav risiko for progresjon (PSA-doblingstid >1 år og ISUP grad gruppe <4), kan ubehandlet observasjon være et alternativ.
Salvage strålebehandling
Standard behandling er 2 Gy x 33-35 (Bernard et al., 2010; Siegmann et al., 2011).
Målvolum vil være prostatalosje.
Pasienter med høy risiko for lymfeknutemetastaser kan tilbys elektiv strålebehandling mot bekkenfelt med fraksjonering 2 Gy x 25 til 50 Gy. For å vurdere risiko kan man benytte nomogram. Det er lite dokumentasjon på effekt av behandlingen og hvor høy risiko pasienter skal ha før man tilbyr elektivt bekkenfelt, men pasienter med preoperativ risiko på for eksempel over 20-35 % kan vurderes for bekkenfelt, samt pasienter som ikke er operert med glandeltoilette. Grunnet svak dokumentasjon, må fordeler og ulemper av behandlingen diskuteres grundig med pasienten. For kurativ primær strålebehandling er det god dokumentert effekt av å kombinere hormonbehandling og strålebehandling for å oppnå kurasjon av sykdom. For salvage-behandling foreligger det noe dokumentasjon på bedret overlevelse samt bedret PFS for adjuvant hormonbehandling. Evidensgrunnlaget er imidlertid usikkert.
For pasienter som har residiv etter behandling for intermediær og høy risikokreft, kan man vurderes hormonbehandling etter samme prinsipper som ved primær strålebehandling, dvs. 6 måneder ADT hos pasienter operert for intermediær sykdom, og 24 måneder ADT for pasienter operert for høy risiko sykdom.
Adjuvant versus salvage strålebehandling
Adjuvant strålebehandling innebærer postoperativ konsoliderende strålebehandling, uten at man har påvist et residiv. Salvage strålebehandling innebærer strålebehandling etter påvist residiv av sykdom. Tre prospektive studier har vist at tidlig salvage strålebehandling er like effektiv som adjuvant strålebehandling, og at man dermed unngår overbehandling av de pasienter som aldri ville utviklet biokjemisk residiv (Kneebone et al., 2020; Kumar et al., 2006; Sargos et al., 2020; Vale et al., 2020). Imidlertid var andelen pasienter med flere høyrisikokriterier i disse studiene lav (10-20%). I en retrospektiv analyse ble det observert redusert totaldødelighet ved adjuvant versus salvage strålebehandling til pasienter med ISUP 4-5 og >pT3a uavhengig av marginstatus (Tilki et al., 2024). Data tyder på at risiko for stråletoksisitet er høyere ved adjuvant enn salvage strålebehandling. Både adjuvant og salvage strålebehandling er potensielle strategier ved pN1 sykdom.
Residiv etter radikal strålebehandling (RT)
Behandling bør primært vurderes hos pasienter med forventet levetid på over 10 år og etter histologisk verifisering av lokalt residiv. Det foreligger ikke god nok dokumentasjon til å anbefale noen metoder fremfor andre. Alle pasienter som er kandidater for radikal salvage-behandling etter RT bør diskuteres i MDT.
Salvage-RALP er best dokumentert, men risikoen for bivirkninger er høyere enn ved primær RALP, og resultatene er best hos selekterte pasienter, dvs. ISUP grad gruppe <4 og T-kategori <T3 før strålebehandling, og lav PSA (<10 ng/ml) og N0M0 sykdom i residivsetting.
Salvage brachyterapi, ekstern strålebehandling og HIFU (High Intensity Focused Ultrasound) er også mulige opsjoner i Norge. Grunnet behov for mer dokumentasjon, bør alle pasienter som planlegges behandlet med disse modaliteter inkluderes i prospektive behandlingsprotokoller/studier.
Bivirkning ved kurativ behandling
Sist faglig oppdatert: 15.07.2025
Kurativ behandling av prostatakreft er ofte assosiert med flere bivirkninger, som kan være lokaliserte og/ eller generelle. De hyppigste bivirkningene av behandling påvirker seksualfunksjonen samt urinblære - og tarmfunksjoner. Adjuvant/salvage-behandling øker risiko for bivirkninger og seneffekter ytterligere.
Bivirkninger på seksualfunksjon
Forstyrret seksualfunksjon er den vanligste bivirkning etter helbredende behandling av prostatakreft (Stensvold et al., 2013). Behandlingsrelatert erektil dysfunksjon kan være forårsaket av kirurgi, RT og hormonbehandling.
Bivirkninger fra urinveiene
Både RALP og RT påvirker vannlatingsfunksjonen, men på forskjellige måter. Etter RT kan akutt inflammatorisk prostatitt og/eller blærekatarr føre til symptomer som økt vannlatingsfrekvens, urge, inkontinens, urinretensjon og dysuri. Disse symptomene er ofte forbigående, men kan følges av langsiktige bivirkninger som blærefibrose, strikturer, sfinkterskader, kronisk uretritt og/eller blærekatarr. Pasienter som har gjennomført RALP har en tendens til å oppleve urinlekkasje oftere enn menn behandlet med RT (Donovan et al., 2023).
Bivirkning fra endetarmen
Tarmfunksjonen påvirkes først og fremst av RT fordi den fremre veggen i endetarmen er inkludert i strålingsfeltet til prostata. Tarmdysfunksjon kan ofte deles inn i akutte og kroniske faser. Akutte bivirkninger er forårsaket av epitelskader, noe som kan føre til diaré og smertefull avføring. Kroniske strålingseffekter på endetarmen inkluderer fibrose og vaskulære skader, noe som kan føre til symptomer som økt flatulens, rektal blødning, diaré, smertefulle avføring, økt frekvens, urge og fekal lekkasje (Andreyev et al., 2010). Symptomene er mer alvorlige hvis lymfeknuter også blir bestrålt, og risikoen for sene bivirkninger fra endetarmen øker med høyere stråledoser.
Bivirkninger av hormonbehandling
Dersom pasienten får hormonterapi neo- og adjuvant i forbindelse med RT øker risikoen for osteoporose og andre kastrasjonsrelaterte bivirkninger. Disse bivirkningene kan være reversible når man slutter med hormonbehandlingen.
Fatigue
Fatigue er et vanlig symptom ved kreft og kreftbehandling. Det ses i større grad etter RT enn etter kirurgi, og spesielt hvor RT kombineres med hormonbehandling. Man antar videre at dette er multifaktorielt, betinget av at strålebehandling gir mer frigjøring av proinflammatoriske cytokiner, samt at disse mennene i større utstrekning har mer komorbiditet (Kyrdalen et al., 2010; Wood et al., 2006).
Sekundærkreft etter radikal strålebehandling
Strålebehandling mot prostata gir på sikt en økt risiko for sekundærkreft. Risikoen ligger rundt 2–4 % og rettes spesielt mot organer i bekkenet, colon/rektum og blære. Sekundærkreft ses etter 10–15 år eller mer. Selv om risikoen er lav, bør dette tas med i betraktning ved valg av behandling, spesielt hvor lang levetid er forventet (Aksnessæther et al., 2019).
Medikamentell behandling av metastatisk prostatakreft
Sist faglig oppdatert: 15.07.2025
Metastatisk prostatakreft defineres som spredning til lymfeknuter over delingsstedet til arteria iliaca communis, og/eller andre organer. Livslang kastrasjon er basis i behandlingen.
Primær medikamentell behandling av metastatisk prostatakreft
Sist faglig oppdatert: 15.07.2025
Hovedanbefaling: Alle som starter livslang kastrasjon mot metastatisk prostatakreft skal innen 3 mnd. vurderes for tillegg med et nytt antihormonelt legemiddel. Livslang kastrasjon med medikamenter eller orchiektomi danner grunnlaget for å oppnå sykdomskontroll. LHRH-antagonist eller bilateral orchiektomi gir fall i testosteron, og i de fleste tilfeller tumorrespons i løpet av noen timer. Ved oppstart av LHRH-agonist oppstår en forbigående stigning av testosteron, og det kan ta 3-4 uker før testosteron supprimeres. Tillegg med et antiandrogen i 4 uker (bikalutamid 50 mg x 1) gis for å motvirke klinisk forverring i denne perioden. Dersom sykdommen er symptomgivende eller potensielt symptomgivende ved diagnose, bør man primært velge LHRH-antagonist eller orchiektomi.
Kastrasjon alene anbefales kun til pasienter som pga. svekket funksjonsnivå eller komorbiditet vurderes å ikke være tjent med utvidet systembehandling.
For andre pasienter anbefales kombinasjon. Tillegg med et nytt antihormonelt legemiddel (abirateron/prednisolon, apalutamid eller enzalutamid) inntil progresjon gir betydelig overlevelsesgevinst sammenlignet med kastrasjon alene (James et al., 2022). Abirateron/prednisolon er for tiden det foretrukne nye antihormonelle legemiddelet i LIS-anbudet.
Ved høy metastasebyrde på diagnosetidspunktet kan induksjonskjemoterapi med 6 kurer docetaksel-21 som ledd i «trippelbehandling» med abirateron/prednisolon eller darolutamid vurderes
(Fizazi et al., 2022; Hussain et al., 2023).
Darolutamid i kombinasjon med docetaksel og androgen deprivasjonsbehandling kan brukes til utvalgte pasienter dersom én av 2 indikasjoner er oppfylt.
Pasienter med primærmetastatisk prostatakreft og lav metastasebyrde skal vurderes for høydosert strålebehandling mot prostata tidlig i forløpet pga. dokumentert overlevelsesgevinst i en randomisert studie (Parker et al., 2018). Høy metastasebyrde ble i den opprinnelige publikasjonen definert iht. CHAARTED (Sweeney et al., 2015); dvs. minst 4 synlige skjelettmetastaser på skjelettscintigrafi, hvorav minst én skal være utenfor coloumna/bekken og/eller viscerale metastaser. En senere analyse har vist at grensen for nytteverdi av prostatabestråling i metastatisk setting går ved 3 synlige skjelettmetastaser eller mindre, uavhengig av lokalisasjon (Ali et al., 2021).
Anbefalingene over gjelder ikke ved oligometastatisk indolent sykdom hvor tumormanifestasjonene er tilgjengelig for lokalbehandling. Slike tilfeller kan vurderes for lokal metastaserettet behandling med eller uten adjuvant hormonbehandling. Ved svært indolent forløp av metastatisk residiv kan man vurdere initial observasjon.
Kastrasjonsresistent prostatakreft
Sist faglig oppdatert: 15.07.2025
«Kastrasjonsresistent prostatakreft» defineres som sykdomsprogresjon på tross av serumtestosteron i kastrasjonsnivå (<1.7 nmol/L).
Kastrasjonsbehandling skal prinsipielt kontinueres livslangt på tross av progresjon, men bør seponeres hos pasienter i langtkommen palliativ fase med kort forventet levetid.
Kastrasjonsresistent ikke-metastatisk prostatakreft
«Kastrasjonsresistent ikke-metastatisk prostatakreft» betegner biokjemisk progresjon med PSA-stigning under pågående kastrasjonsbehandling uten at det er påvist metastaser ved konvensjonell billeddiagnostikk (CT og skjelettscintigrafi).
Ved PSA-doblingstid < 10 mnd. er det dokumentert gjennom 3 randomiserte kontrollerte studier at de nye antiandrogenene enzalutamid, apalutamid og darolutamid forsinker både utviklingen av synlige metastaser og øker totaloverlevelsen sammenlignet med placebo (Fizazi et al., 2020; Small et al., 2020; Sternberg et al., 2020). Alle tre medikamenter er godkjent av Beslutningsforum for denne indikasjonen, og inngår i LIS-anbud.
Kastrasjonsresistent metastatisk prostatakreft
Ved metastatisk kastrasjonsresistent prostatakreft og godt funksjonsnivå (ECOG < 3) anbefales sekvensiell behandling med tilgjengelige livsforlengende medikamenter som ikke er brukt i hormonsensitiv fase (abirateron eller enzalutamid, PARP-hemmer ved BRCA1/2-mutasjoner, docetaksel, kabazitaksel, radium 223). Førstevalg er ett av de nye antihormonelle medikamentene abiraterone eller enzalutamid. Ved progresjon på nytt antihormonelt legemiddel vil neste linje vanligvis være kjemoterapi: Docetaksel, evt. kabazitaksel dersom docetaksel er gitt i hormonsensitiv fase. Effekten av rebehandling med docetaksel der det er gitt i hormonsensitiv fase er ikke undersøkt, men kan vurderes ved langt progresjonsfritt intervall. PARP-hemmer er indisert ved ervervede eller nedarvede BRCA1/2-mutasjoner etter progresjon på et nytt antihormonelt medikament, se eget avsnitt om persontilpasset behandling
Radium 223 kan tilbys pasienter med symptomgivende skjelettmetastaser uten viscerale metastaser og hvor de øvrige medikamentene er forsøkt eller kontraindisert (Parker et al., 2013). Benresorpsjonshemmer bør være gitt før oppstart Radium 223 pga. økt risiko for frakturer (Gillessen et al., 2025).
Sekvensiell behandling med nye antihormonelle legemidler anbefales som hovedregel ikke pga. stor grad av kryssresistens.
Talazoparib kombinert med enzalutamid er vist å gi overlevelsesgevinst sammenlignet med enzalutamid alene ved kastrasjonsresistent metastatisk prostatakreft uavhengig av genfeil (Agarwal et al., 2025). Beslutningen i Nye Metoder krever påvist mutasjon i BRCA 1 eller 2 før bruk av talazoaparib.
Radium 223 kombinert med enzalutamid har vist overlevelsesgevinst sammenlignet med enzalutamid alene ved kastrasjonsresistent metastatisk prostatakreft (Gillessen et al., 2024). Denne kombinasjonen har foreløpig ikke markedsføringstillatelse og er ikke vurdert i Nye metoder.
Utdypende aspekter ved medikamentell behandling
Sist faglig oppdatert: 15.07.2025
Endokrinterapi
De nye antihormonelle legemidlene abirateron, apalutamid, enzalutamid og darolutamid har dels overlappende indikasjoner og anses som likeverdige når det gjelder effekt, men har ulik bivirknings- og interaksjonsprofil. Førstevalg avhenger av LIS-anbud. Abirateron er for tiden foretrukket pga. betydelig lavere pris. Komorbiditet og medikamentinteraksjoner må hensyntas.
Abirateron er en syntesehemmer som kombineres med lavdosert kortison for å motvirke mineralokortikoide bivirkninger (hypokalemi, hypertensjon, væskeretensjon). Doseringen i studier har vært prednisolon 5 eller 10 mg, med noe høyere risiko for mineralokortikoide bivirkninger ved den laveste doseringen. På grunn av ulempene med langvarig kortisonbehandling, anbefales prednisolon 5 mg som standard. Doseøkning bør forsøkes ved hypokalemi, hypertensjon eller væskeretensjon.
Kortikosteroider kan i seg selv gi tumorrespons via sekundære hormonelle mekanismer. Deksametason, 0.5 mg x 1, er mer effektivt enn prednisolon 10 mg/døgn (Venkitaraman et al., 2015). Etter forbigående respons på abirateron/prednisolon, kan det oppnås ny biokjemisk respons ved å skifte fra prednisolon til deksametason, 0.5 mg x 1, samtidig som abirateron kontinueres (Lorente et al., 2014). Behandlende lege må ha klart for seg om steroider brukes som spesifikk tumorrettet behandling, som tillegg til annen behandling eller mot paraneoplastiske symptomer.
Kjemoterapi
Docetaxel 75 mg/kvm hver tredje uke (D-21), eller docetaxel 50 mg/kvm hver annen uke (D-14), er indisert som livsforlengende kjemoterapi i første linje. D-14 er vist å være minst like effektivt som D-21 med lavere risiko for hematologiske bivirkninger (Kellokumpu-Lehtinen et al., 2013).
Kabazitaksel 20 mg/kvm hver 3. uke er indisert hos pasienter som tidligere har fått docetaksel (Eisenberger et al., 2017). Kabazitaksel gir tilnærmet lik total-overlevelse som docetaksel hos pasienter med kastrasjonsresistent metastatisk prostatakreft som ikke tidligere har fått kjemoterapi (Oudard et al., 2017). På grunn av betydelig prisforskjell, anses docetaksel som førstevalg, med mindre det foreligger gode medisinske grunner til å velge kabazitaksel. Dette vil først og fremst gjelde ved nevropati eller andre nevrologiske sykdommer og for de som har fått docetaksel i hormonsensitiv fase.
Platinumbasert kjemoterapi bør vurderes ved nevroendokrint differensierte svulster.
Radiofarmaka
Radium-223 er indisert ved symptomgivende skjelettmetastaser fra kastrasjonsresistent prostatakreft. Overleveselsgevinst sammenlignet med «best supportive care» er dokumentert ved inntil 6 infusjoner hos pasienter uten viscerale metastaser som tidligere hadde fått docetaxel, eller som ikke var aktuelle for kjemoterapi (Parker et al., 2013). Benresorpsjonshemmer bør være gitt før oppstart Radium 223 pga. økt risiko for frakturer (Gillessen et al., 2025).
Lutetium-PSMA617 har vist overlevelsesgevinst hos pasienter med kastrasjonsresistent PSMA-positiv metastatisk prostatakreft som tidligere hadde fått minst ett nytt antihormonelt middel og minst en linje kjemoterapi (Sartor et al., 2021). Preparatet er vurdert i Nye metoder, og er ikke innført.
Persontilpasset behandling
Persontilpasset behandling baseres på spesifikke biologiske egenskaper som predikerer sannsynlighet for effekt.
Ved nedarvet eller ervervet BRCA 1 og/eller 2 mutasjon(er) har PARP-hemmere dokumentert effekt på progresjonsfri- og total overlevelse ved kastrasjonsresistent metastatisk prostatakreft. Olaparib er indisert sekvensielt etter progresjon på nytt antihormonelt legemiddel eller sammen med abirateron/prednisolon. Alternativene er talazoparib/enzalutamid eller niraparib/abirateron. Alle kombinasjonene er godkjent av Beslutningsforum.
Studier har vist at mikrosatelittinstabilitet (MSI) predikerer effekt av immunsjekkpunkthemmere, også ved prostatakreft (Abida et al., 2019). FDA har gitt markedsføringstillatelse til pembrolizumab ved mikrosatelittinstabil metastatisk kreftsykdom uavhengig av lokalisasjon av primærtumor. Per i dag har pembrolizumab ikke markedsføringstillatelse fra EMA eller DMP, og har heller ikke blitt vurdert i Nye Metoder. I Norge kan behandlingen gis innenfor kliniske studier.
Benhelse
Sist faglig oppdatert: 15.07.2025
Osteoporose
Langvarig kastrasjon gir risiko for osteoporotiske brudd, spesielt ved kombinasjon med nye antihormonelle legemidler og kortikosteroider. Forebyggende behandling med benresorpsjonshemmer reduserer risikoen og anbefales av EAU ved slik kombinasjonsbehandling uten at det er nødvendig å påvise redusert bentetthet i forkant. Handlingsprogramgruppa stiller seg bak denne anbefalingen. Gode alternativer er alendronat 70 mg po ukentlig eller årlig zoledronsyre iv. Alendronat er billig og kan foreskrives på hvit resept, evt. blå resept ved samtidig bruk av kortikosteroider (ICPD/ICG -62) eller etablert osteoporose (ICPC L95/ICD M80/81). Adekvat inntak av kalsium og D-vitamin gjennom kost eller tilskudd bør tilstrebes. Regelmessig bentetthetsmåling bør vurderes ved langvarig kastrasjon uten benresorpsjonshemmer slik at indikasjon kan vurderes i henhold til retningslinjer for osteoporose (Metodebok, *FRAX for Norge).
Benresorpsjonshemmere ved skjelettmetastaser
Benresorpsjonshemmere forebygger skjelettrelaterte hendelser ved kastrasjonsresistente skjelettmetastaser (blant annet patologiske frakturer, ryggmargskompresjon, behov for strålebehandling og hyperkalsemi) Zoledronsyre 4 mg iv hver 12. uke anses som standard (Himelstein et al., 2017). Denosumab 120 mg sc. hver 4. uke gir noe bedre beskyttelse mot skjelettrelaterte hendelser enn zoledronsyre, men samtidig høyere risiko for kjeveosteonekrose og hypokalsemi (Fizazi et al., 2011). På grunn av risiko for kjeveosteonekrose, bør pasienter som skal motta benresorpsjonshemmer med høy doseintensitet undersøkes hos tannlege før oppstart med spørsmål om det foreligger behov for tannbehandling hvor kjevebenet kan bli skadet, f. eks tannekstraksjon eller rotbehandling. Vanlige hull kan bores og tettes på vanlig måte. Regelmessig tannlegekontroll anbefales underveis.
Zoledronsyre er for tiden førstevalg pga. LIS-anbud. Denosumab kan velges ved kontraindikasjoner
(nyresvikt eller dårlig toleranse for zoledronsyre). Risiko for kjeveosteonekrose øker ved langvarig behandling. På grunn av depoteffekt av zoledronsyre, kan det være fornuftig med en behandlingspause etter 2 år dersom det foreligger god sykdomskontroll. Rebehandling kan vurderes ved senere progresjon.
Metastatisk prostatakreft hos eldre
Sist faglig oppdatert: 27.01.2023
Alle pasienter med symptomgivende sykdom, uavhengig av alder, skal vurderes for lindrende behandling.
Alle selvhjulpne pasienter med funksjonsnivå ECOG 2 eller bedre bør - uavhengig av kronologisk alder - tilbys meningsfull tumorrettet medikamentell behandling (Se Utdypende aspekter ved medikamentell behandling).
Eldre uten alvorlig komorbiditet, og med godt funksjonsnivå, kan ha god toleranse for kjemoterapi (Italiano et al., 2009). Det finnes validerte verktøy for å predikere bivirkninger for kjemoterapi, eksempelvis «CRASH-Score (Extermann et al., 2012).
De ikke-cytotoksiske medikamentene som brukes ved kastrasjonsresistent sykdom (abiraterone, enzalutamid og radium-223) har generelt god toleranse hos eldre (Extermann et al., 2012; Italiano et al., 2009; Mulders et al., 2014; Parker et al., 2013). Komorbiditet og medikamentinteraksjoner kan ha betydning for behandlingsvalg (Graff et al., 2014).
Standarddosering av kjemoterapi ved metastatisk prostatakreft
Sist faglig oppdatert: 15.07.2025
Induksjonskjemoterapi ved hormonsensitiv sykdom
Docetaksel-21: 75 mg/kvm hver 3. uke, med eller uten kontinuerlig prednisolon 10 mg/døgn, totalt 6 kurer
Kastrasjonsresistent sykdom
Første kjemoterapilinje
Docetaksel-21: 75 mg/kvm hver 3. uke + prednisolon 10 mg/døgn
Docetaksel-14: 50 mg/kvm hver 2. uke + prednisolon 10 mg/døgn
Andre kjemoterapilinje
Kabazitaksel: 20 mg/kvm eller 25 mg/kvm hver 3. uke + prednisolon 10 mg/døgn
Primær medikamentell behandling av metastatisk prostatakreft
Sist faglig oppdatert: 15.07.2025
Hovedanbefaling: Alle som starter livslang kastrasjon mot metastatisk prostatakreft skal innen 3 mnd. vurderes for tillegg med et nytt antihormonelt legemiddel. Livslang kastrasjon med medikamenter eller orchiektomi danner grunnlaget for å oppnå sykdomskontroll. LHRH-antagonist eller bilateral orchiektomi gir fall i testosteron, og i de fleste tilfeller tumorrespons i løpet av noen timer. Ved oppstart av LHRH-agonist oppstår en forbigående stigning av testosteron, og det kan ta 3-4 uker før testosteron supprimeres. Tillegg med et antiandrogen i 4 uker (bikalutamid 50 mg x 1) gis for å motvirke klinisk forverring i denne perioden. Dersom sykdommen er symptomgivende eller potensielt symptomgivende ved diagnose, bør man primært velge LHRH-antagonist eller orchiektomi.
Kastrasjon alene anbefales kun til pasienter som pga. svekket funksjonsnivå eller komorbiditet vurderes å ikke være tjent med utvidet systembehandling.
For andre pasienter anbefales kombinasjon. Tillegg med et nytt antihormonelt legemiddel (abirateron/prednisolon, apalutamid eller enzalutamid) inntil progresjon gir betydelig overlevelsesgevinst sammenlignet med kastrasjon alene (James et al., 2022). Abirateron/prednisolon er for tiden det foretrukne nye antihormonelle legemiddelet i LIS-anbudet.
Ved høy metastasebyrde på diagnosetidspunktet kan induksjonskjemoterapi med 6 kurer docetaksel-21 som ledd i «trippelbehandling» med abirateron/prednisolon eller darolutamid vurderes
(Fizazi et al., 2022; Hussain et al., 2023).
Darolutamid i kombinasjon med docetaksel og androgen deprivasjonsbehandling kan brukes til utvalgte pasienter dersom én av 2 indikasjoner er oppfylt.
Pasienter med primærmetastatisk prostatakreft og lav metastasebyrde skal vurderes for høydosert strålebehandling mot prostata tidlig i forløpet pga. dokumentert overlevelsesgevinst i en randomisert studie (Parker et al., 2018). Høy metastasebyrde ble i den opprinnelige publikasjonen definert iht. CHAARTED (Sweeney et al., 2015); dvs. minst 4 synlige skjelettmetastaser på skjelettscintigrafi, hvorav minst én skal være utenfor coloumna/bekken og/eller viscerale metastaser. En senere analyse har vist at grensen for nytteverdi av prostatabestråling i metastatisk setting går ved 3 synlige skjelettmetastaser eller mindre, uavhengig av lokalisasjon (Ali et al., 2021).
Anbefalingene over gjelder ikke ved oligometastatisk indolent sykdom hvor tumormanifestasjonene er tilgjengelig for lokalbehandling. Slike tilfeller kan vurderes for lokal metastaserettet behandling med eller uten adjuvant hormonbehandling. Ved svært indolent forløp av metastatisk residiv kan man vurdere initial observasjon.
Kastrasjonsresistent prostatakreft
Sist faglig oppdatert: 15.07.2025
«Kastrasjonsresistent prostatakreft» defineres som sykdomsprogresjon på tross av serumtestosteron i kastrasjonsnivå (<1.7 nmol/L).
Kastrasjonsbehandling skal prinsipielt kontinueres livslangt på tross av progresjon, men bør seponeres hos pasienter i langtkommen palliativ fase med kort forventet levetid.
Kastrasjonsresistent ikke-metastatisk prostatakreft
«Kastrasjonsresistent ikke-metastatisk prostatakreft» betegner biokjemisk progresjon med PSA-stigning under pågående kastrasjonsbehandling uten at det er påvist metastaser ved konvensjonell billeddiagnostikk (CT og skjelettscintigrafi).
Ved PSA-doblingstid < 10 mnd. er det dokumentert gjennom 3 randomiserte kontrollerte studier at de nye antiandrogenene enzalutamid, apalutamid og darolutamid forsinker både utviklingen av synlige metastaser og øker totaloverlevelsen sammenlignet med placebo (Fizazi et al., 2020; Small et al., 2020; Sternberg et al., 2020). Alle tre medikamenter er godkjent av Beslutningsforum for denne indikasjonen, og inngår i LIS-anbud.
Kastrasjonsresistent metastatisk prostatakreft
Ved metastatisk kastrasjonsresistent prostatakreft og godt funksjonsnivå (ECOG < 3) anbefales sekvensiell behandling med tilgjengelige livsforlengende medikamenter som ikke er brukt i hormonsensitiv fase (abirateron eller enzalutamid, PARP-hemmer ved BRCA1/2-mutasjoner, docetaksel, kabazitaksel, radium 223). Førstevalg er ett av de nye antihormonelle medikamentene abiraterone eller enzalutamid. Ved progresjon på nytt antihormonelt legemiddel vil neste linje vanligvis være kjemoterapi: Docetaksel, evt. kabazitaksel dersom docetaksel er gitt i hormonsensitiv fase. Effekten av rebehandling med docetaksel der det er gitt i hormonsensitiv fase er ikke undersøkt, men kan vurderes ved langt progresjonsfritt intervall. PARP-hemmer er indisert ved ervervede eller nedarvede BRCA1/2-mutasjoner etter progresjon på et nytt antihormonelt medikament, se eget avsnitt om persontilpasset behandling
Radium 223 kan tilbys pasienter med symptomgivende skjelettmetastaser uten viscerale metastaser og hvor de øvrige medikamentene er forsøkt eller kontraindisert (Parker et al., 2013). Benresorpsjonshemmer bør være gitt før oppstart Radium 223 pga. økt risiko for frakturer (Gillessen et al., 2025).
Sekvensiell behandling med nye antihormonelle legemidler anbefales som hovedregel ikke pga. stor grad av kryssresistens.
Talazoparib kombinert med enzalutamid er vist å gi overlevelsesgevinst sammenlignet med enzalutamid alene ved kastrasjonsresistent metastatisk prostatakreft uavhengig av genfeil (Agarwal et al., 2025). Beslutningen i Nye Metoder krever påvist mutasjon i BRCA 1 eller 2 før bruk av talazoaparib.
Radium 223 kombinert med enzalutamid har vist overlevelsesgevinst sammenlignet med enzalutamid alene ved kastrasjonsresistent metastatisk prostatakreft (Gillessen et al., 2024). Denne kombinasjonen har foreløpig ikke markedsføringstillatelse og er ikke vurdert i Nye metoder.
Bildediagnostikk for evaluering av behandlingsrespons ved metastatisk prostatakreft
Sist faglig oppdatert: 15.07.2025
CT er dårlig egnet for responsevaluering i skjelett, fordi økende sklerosering både kan være uttrykk for tumorespons og progresjon.
Skjelettscintigrafi ([18F]NaF-PET ved spesielle problemstillinger) kan tilsvarende vise en tilsynelatende forverring etter endret systembehandling, men som kan være uttrykk for et «flare»-fenomen som i virkeligheten representerer tumorrespons (Scher et al., 2016; Sonpavde et al., 2014).
MR avbilder metastasene direkte og vil ved riktig fortolkning kunne gi et mer sannferdig inntrykk av kreftutviklingen, både morfologisk og ved å følge utviklingen i Apparent Diffusion Coefficient (ADC). PSMA-PET kan brukes ved spesielle problemstillinger (Fanti et al., 2021).
Utdypende aspekter ved medikamentell behandling
Sist faglig oppdatert: 15.07.2025
Endokrinterapi
De nye antihormonelle legemidlene abirateron, apalutamid, enzalutamid og darolutamid har dels overlappende indikasjoner og anses som likeverdige når det gjelder effekt, men har ulik bivirknings- og interaksjonsprofil. Førstevalg avhenger av LIS-anbud. Abirateron er for tiden foretrukket pga. betydelig lavere pris. Komorbiditet og medikamentinteraksjoner må hensyntas.
Abirateron er en syntesehemmer som kombineres med lavdosert kortison for å motvirke mineralokortikoide bivirkninger (hypokalemi, hypertensjon, væskeretensjon). Doseringen i studier har vært prednisolon 5 eller 10 mg, med noe høyere risiko for mineralokortikoide bivirkninger ved den laveste doseringen. På grunn av ulempene med langvarig kortisonbehandling, anbefales prednisolon 5 mg som standard. Doseøkning bør forsøkes ved hypokalemi, hypertensjon eller væskeretensjon.
Kortikosteroider kan i seg selv gi tumorrespons via sekundære hormonelle mekanismer. Deksametason, 0.5 mg x 1, er mer effektivt enn prednisolon 10 mg/døgn (Venkitaraman et al., 2015). Etter forbigående respons på abirateron/prednisolon, kan det oppnås ny biokjemisk respons ved å skifte fra prednisolon til deksametason, 0.5 mg x 1, samtidig som abirateron kontinueres (Lorente et al., 2014). Behandlende lege må ha klart for seg om steroider brukes som spesifikk tumorrettet behandling, som tillegg til annen behandling eller mot paraneoplastiske symptomer.
Kjemoterapi
Docetaxel 75 mg/kvm hver tredje uke (D-21), eller docetaxel 50 mg/kvm hver annen uke (D-14), er indisert som livsforlengende kjemoterapi i første linje. D-14 er vist å være minst like effektivt som D-21 med lavere risiko for hematologiske bivirkninger (Kellokumpu-Lehtinen et al., 2013).
Kabazitaksel 20 mg/kvm hver 3. uke er indisert hos pasienter som tidligere har fått docetaksel (Eisenberger et al., 2017). Kabazitaksel gir tilnærmet lik total-overlevelse som docetaksel hos pasienter med kastrasjonsresistent metastatisk prostatakreft som ikke tidligere har fått kjemoterapi (Oudard et al., 2017). På grunn av betydelig prisforskjell, anses docetaksel som førstevalg, med mindre det foreligger gode medisinske grunner til å velge kabazitaksel. Dette vil først og fremst gjelde ved nevropati eller andre nevrologiske sykdommer og for de som har fått docetaksel i hormonsensitiv fase.
Platinumbasert kjemoterapi bør vurderes ved nevroendokrint differensierte svulster.
Radiofarmaka
Radium-223 er indisert ved symptomgivende skjelettmetastaser fra kastrasjonsresistent prostatakreft. Overleveselsgevinst sammenlignet med «best supportive care» er dokumentert ved inntil 6 infusjoner hos pasienter uten viscerale metastaser som tidligere hadde fått docetaxel, eller som ikke var aktuelle for kjemoterapi (Parker et al., 2013). Benresorpsjonshemmer bør være gitt før oppstart Radium 223 pga. økt risiko for frakturer (Gillessen et al., 2025).
Lutetium-PSMA617 har vist overlevelsesgevinst hos pasienter med kastrasjonsresistent PSMA-positiv metastatisk prostatakreft som tidligere hadde fått minst ett nytt antihormonelt middel og minst en linje kjemoterapi (Sartor et al., 2021). Preparatet er vurdert i Nye metoder, og er ikke innført.
Persontilpasset behandling
Persontilpasset behandling baseres på spesifikke biologiske egenskaper som predikerer sannsynlighet for effekt.
Ved nedarvet eller ervervet BRCA 1 og/eller 2 mutasjon(er) har PARP-hemmere dokumentert effekt på progresjonsfri- og total overlevelse ved kastrasjonsresistent metastatisk prostatakreft. Olaparib er indisert sekvensielt etter progresjon på nytt antihormonelt legemiddel eller sammen med abirateron/prednisolon. Alternativene er talazoparib/enzalutamid eller niraparib/abirateron. Alle kombinasjonene er godkjent av Beslutningsforum.
Studier har vist at mikrosatelittinstabilitet (MSI) predikerer effekt av immunsjekkpunkthemmere, også ved prostatakreft (Abida et al., 2019). FDA har gitt markedsføringstillatelse til pembrolizumab ved mikrosatelittinstabil metastatisk kreftsykdom uavhengig av lokalisasjon av primærtumor. Per i dag har pembrolizumab ikke markedsføringstillatelse fra EMA eller DMP, og har heller ikke blitt vurdert i Nye Metoder. I Norge kan behandlingen gis innenfor kliniske studier.
Benhelse
Sist faglig oppdatert: 15.07.2025
Osteoporose
Langvarig kastrasjon gir risiko for osteoporotiske brudd, spesielt ved kombinasjon med nye antihormonelle legemidler og kortikosteroider. Forebyggende behandling med benresorpsjonshemmer reduserer risikoen og anbefales av EAU ved slik kombinasjonsbehandling uten at det er nødvendig å påvise redusert bentetthet i forkant. Handlingsprogramgruppa stiller seg bak denne anbefalingen. Gode alternativer er alendronat 70 mg po ukentlig eller årlig zoledronsyre iv. Alendronat er billig og kan foreskrives på hvit resept, evt. blå resept ved samtidig bruk av kortikosteroider (ICPD/ICG -62) eller etablert osteoporose (ICPC L95/ICD M80/81). Adekvat inntak av kalsium og D-vitamin gjennom kost eller tilskudd bør tilstrebes. Regelmessig bentetthetsmåling bør vurderes ved langvarig kastrasjon uten benresorpsjonshemmer slik at indikasjon kan vurderes i henhold til retningslinjer for osteoporose (Metodebok, *FRAX for Norge).
Benresorpsjonshemmere ved skjelettmetastaser
Benresorpsjonshemmere forebygger skjelettrelaterte hendelser ved kastrasjonsresistente skjelettmetastaser (blant annet patologiske frakturer, ryggmargskompresjon, behov for strålebehandling og hyperkalsemi) Zoledronsyre 4 mg iv hver 12. uke anses som standard (Himelstein et al., 2017). Denosumab 120 mg sc. hver 4. uke gir noe bedre beskyttelse mot skjelettrelaterte hendelser enn zoledronsyre, men samtidig høyere risiko for kjeveosteonekrose og hypokalsemi (Fizazi et al., 2011). På grunn av risiko for kjeveosteonekrose, bør pasienter som skal motta benresorpsjonshemmer med høy doseintensitet undersøkes hos tannlege før oppstart med spørsmål om det foreligger behov for tannbehandling hvor kjevebenet kan bli skadet, f. eks tannekstraksjon eller rotbehandling. Vanlige hull kan bores og tettes på vanlig måte. Regelmessig tannlegekontroll anbefales underveis.
Zoledronsyre er for tiden førstevalg pga. LIS-anbud. Denosumab kan velges ved kontraindikasjoner
(nyresvikt eller dårlig toleranse for zoledronsyre). Risiko for kjeveosteonekrose øker ved langvarig behandling. På grunn av depoteffekt av zoledronsyre, kan det være fornuftig med en behandlingspause etter 2 år dersom det foreligger god sykdomskontroll. Rebehandling kan vurderes ved senere progresjon.
Standarddosering av kjemoterapi ved metastatisk prostatakreft
Sist faglig oppdatert: 15.07.2025
Induksjonskjemoterapi ved hormonsensitiv sykdom
Docetaksel-21: 75 mg/kvm hver 3. uke, med eller uten kontinuerlig prednisolon 10 mg/døgn, totalt 6 kurer
Kastrasjonsresistent sykdom
Første kjemoterapilinje
Docetaksel-21: 75 mg/kvm hver 3. uke + prednisolon 10 mg/døgn
Docetaksel-14: 50 mg/kvm hver 2. uke + prednisolon 10 mg/døgn
Andre kjemoterapilinje
Kabazitaksel: 20 mg/kvm eller 25 mg/kvm hver 3. uke + prednisolon 10 mg/døgn
Rehabilitering
Sist faglig oppdatert: 15.07.2025
Etter kurativ rettet behandling opplever flere menn bivirkninger på kort og lang sikt. Spesielt opplever mange tap av ereksjonsevne, libido, urinlekkasje/obstruksjon. Rehabiliteringen må derfor tilpasses avhengig av hvilken behandling som er gitt.
Det vurderes individuelt om pasienten har behov for kontakt med uroterapeut, fysioterapeut, sexolog, ernæringsfysiolog eller andre relevante fagpersoner.
Fra behandlingsstart skal urologisk/onkologisk poliklinikk informere pasient, og eventuelt pårørende, om hvordan sykdom og behandling kan påvirke livskvaliteten.
Psykiske reaksjoner kan også komme lang tid etter avsluttet behandling.
Behov for profesjonell hjelp i rehabiliteringsfasen kan være de samme som i behandlingsfasen.
Mange pasienter kan ha nytte av et institusjonsbasert rehabiliteringsopplegg. Flere institusjoner har i dag tilbud til kreftpasienter med spesifikke diagnoser. Pasienter med nydiagnostisert prostatakreft, eller ved residiv, bør henvises til Pusterommene på sykehus som har dette tilbudet, eller andre tilsvarende tilbud.
Flere norske studier har konkludert med at fysisk trening under behandling av prostatakreft førte til bedre kondisjon, muskelmasse og livskvalitet (Bøhn et al., 2019; Gjerset et al., 2019; Thorsen et al., 2012). For pasienter med avansert prostatakreft er det også funnet bedring av livskvalitet, og at fysisk aktivitet er assosiert med bedre prognose. Denne effekten ser ut til å være størst ved tidlig igangsetting.
Det er vist at vektoppgang etter en diagnose med prostatatkreft er assosiert med dårligere overlevelse. Pasienter som går opp mer enn 5% etter diagnose kan øke risikoen før å dø av prostatakreft med 65%. Bakgrunnen for dette er uklar, men mekanismer som økt forekomst av metabolsk syndrom kan indirekte påvirke kreftsykdom. Alle pasienter med prostatakreft bør derfor oppfordres til vektkontoll etter diagnose, og evt. vektnedgang ved overvekt (Troeschel et al., 2020).
Det er utarbeidet faglige råd om seneffekter etter kreftbehandling (PDF), og flere sykehus gir et tilbud for pasienter med betydelige plager etter behandling.
Palliasjon
Sist faglig oppdatert: 15.07.2025
Det er utarbeidet et eget Nasjonalt handlingsprogram for palliasjon i kreftomsorgen. I dette kapitelet omtales kun noen av hovedpunktene som kan skape utfordringer for palliative prostatakreftpasienter, for øvrig vises det til nevnte handlingsprogram.
Truende medullakompresjon, vurderinger og anbefalinger
Sist faglig oppdatert: 15.07.2025
Inntil 8 % av pasienter med kreft i prostata får nevrogene kompresjonssymptomer. Dette er en av de få onkologiske akutte tilstander hvor tidlig diagnose er avgjørende for mulig nytte av behandling og tilstanden er en medisinsk øyeblikkelig-hjelp situasjon.
Terskelen for å utføre MR-undersøkelse ved progredierende skjelettmetastaser, og spesielt ved ryggsmerter, bør være lav. Ved kraftsvikt, f.eks. vansker med å reise seg fra stol, eller ved andre nevrologiske utfall, skal MR totalcolumna inkludert bekken vurderes.
Ved truende medullakompresjon, eller mistanke om dette, startes høydose steroider (dexametason 4mgx4 eller metylprednisolon16mgx4, ev. prednisolon) iv/po umiddelbart.
Ved nylig oppstått medullakompresjon bør pasienten initialt vurderes av ortoped eller nevrokirurg med tanke på kirurgi hvis det ikke er spesielle kontraindikasjoner. Vurder kirurgi for pasienter med benfragment som komprimerer medulla, for pasienter som ikke responderer på høydose steroider eller pasienter som er tidligere strålebehandlet i samme nivå. Strålebehandling bør startes raskest mulig hvis pasienten ikke er aktuell for kirurgi. ESTRO ACROP guidelines anbefaler strålebehandling med en engangsfraksjon for pasienter som ikke skal opereres (8 Gy x 1). Postoperativ strålebehandling fraksjoneres, vanligvis 3 Gy x 10 (Oldenburger et al., 2022).
Hematuri
Sist faglig oppdatert: 02.10.2024
Det finnes flere behandlingsalternativer ved hematuri hos pasienter med prostatakreft. TUR-P, cyklokapron, skylling med aluminiumsløsning og stråleterapi kan gi bedring i symptomene.
Obstruksjon urinveier
Sist faglig oppdatert: 15.07.2025
Kreatinin må følges hos pasienter med langtkommet prostatakreft. Stigende verdier og/eller residiverende urinveisinfeksjon (UVI), og/eller flankesmerter, bør foranledige utredning med tanke på urinveishinder.
Ved obstruksjon av urinveier (urethra/ureteres) må ulike avlastinger vurderes. Intermitterende kateterisering (RIK/SIK), permanent blærekateter, suprapubisk kateter, intern ureterstent eller eksternt nefrostomi er aktuelt.
Mulighet for palliativ strålebehandling vurderes etter akutt avlastning.
Lymfødem
Sist faglig oppdatert: 15.07.2025
Lokal vekst som gir avklemming av lymfedrenasjen kan gi store og plagsomme lymfødem i underekstremitetene og eventuelt genitalia. Dette påvirker bevegelsesmuligheter og sirkulasjon. Aktuell behandling kan være fysioterapi med lymfedrenasje, og/eller tumorrettet palliativ systembehanding.
Stråleterapi kan være aktuelt for noen pasienter.
Oppfølging og kontroll
Sist faglig oppdatert: 15.07.2025
Kontroll av pasienter behandlet for prostatakreft har tre formål:
- Påvise residiv eller sykdomsprogresjon
- Identifisere komplikasjoner/senfølger
- Gi trygghet for pasientene
Når kreftkontroller skal videreføres til fastlege, skal overføringen være tydeliggjort i epikrise/poliklinisk notat. Pasienten bør få muntlig og skriftlig informasjon omkring oppfølgingen og gjøres ansvarlig for å ivareta sine egne kontroller hos fastlegen.
Oppfølging av pasienter i aktiv overvåking
Sist faglig oppdatert: 15.07.2025
Kontrollopplegg
År | 1 |
|
|
|
| 2 |
| 3 |
| 4 |
| 5 |
| 6 |
| 7 |
|
Måned | 0 | 3 | 6 | 9 | 12 | 18 | 24 | 30 | 36 | 42 | 48 | 54 | 60 | 66 | 72 | 78 | 84 |
PSA | X | X | X | X | X | X | X | X | X | X | X | X | X | X | X | X | X |
DRE | X |
|
|
| X |
|
|
|
|
| X |
|
|
|
|
| X |
MR | X |
|
|
| X |
|
|
|
|
| X |
|
|
|
|
| X |
Biopsier | X |
|
|
| X |
|
|
|
|
|
|
|
|
|
|
|
|
DRE =digital rektal undersøkelse, PSA =prostataspesifikt antigen, MR =magnet resonans tomografi
Tabell er utarbeidet av handlingsprogramgruppen.
PSA skal tas hver 3. måned det første året. Etter ett år bør det gjøres ny MR av prostata og biopsi. Ved fravær av kliniske, biokjemiske eller radiologiske tegn til progresjon, kan man i samråd med pasienten velge å utelate biopsi.
Etter første året måles PSA hver 6. mnd. Neste kontroll med MR og re-biopsi re-vurderes hvert 3. år. Ved stigning i PSA >50% i forhold til initial PSA, eller PSA-tetthet >0.2, bør planlagt kontroll hos urolog fremskyndes. Under aktiv overvåking bør MR brukes før eventuelle re-biopsier. Ved uendrede forhold er ikke rutinemessig re-biopsi påkrevet.
Avslutning av aktiv overvåking
Ved histologisk progresjon på re-biopsi er kurativ behandling aktuelt, og pasienten bør da diskuteres på MDT-møte. Biokjemisk progresjon alene bør ikke utløse aktiv behandling. Det kan være aktuelt å avslutte aktiv overvåking dersom pasienten ønsker det. Når pasienten ikke lenger har minimum 10 års forventet levetid, bør aktiv overvåking avsluttes, og pasienten kan følges videre med tanke på symptomstyrt behandling.
Oppfølgning etter robotassistert laparoskopisk prostatektomi (RALP)
Sist faglig oppdatert: 15.07.2025
Spesialisthelsetjenesten har ansvar for å planlegge oppfølging av pasienter etter RALP. Oppfølgingen bør skje i samarbeid med fastlegen. Det anbefales klinisk kontroll og måling av PSA med fokus på bivirkninger og residiv (PSA >0.1 ng/ml).
Kontroller bør gjennomføres etter 3, 6 og 12 måneder første året etter operasjon. Videre kontroller hver 6. måned andre og tredje år, deretter årlig i totalt 5-7 år. Etter 5 år bør det gjøres en individuell vurdering med tanke på videre oppfølging ut fra alder og komorbiditet. Pasienten med mindre enn 10 års forventet levetid bør avslutte PSA-kontroll.
Pasienten kan re-henvises til urologisk avdeling ved plagsom urininkontinens, og/eller for bistand med seksuell rehabilitering.
Oppfølging etter kurativ rettet strålebehandling
Sist faglig oppdatert: 15.07.2025
Spesialisthelsetjenesten har ansvar for å planlegge oppfølgning av pasienter etter strålebehandling. Oppfølgingen kan skje i samarbeid med fastlegen. Arbeidsfordelingen vil variere fra sykehusområde til sykehusområde. En del av oppfølgingen bør med fordel skje hos fastlegen. De første kontrollene vil som oftest være hos behandlende sykehus. Intervallene mellom kontrollene vil være avhengig av evt. type adjuvant behandling og plager etter behandling. Pasientene bør kontrolleres i totalt 5 år etter avsluttet behandling. Om pasienten har fått hormonbehandling teller man 5 år etter avsluttet hormonbehandling. Det anbefales måling av PSA og klinisk kontroll med fokus på bivirkninger og residiv. Spesielt under/etter hormonbehandling er det viktig å fokusere på fysisk aktivitet, kondisjonstrening, styrketrening og vektkontroll. Om pasienten har symptomer på hypogonadisme etter avsluttet hormonbehandling kan testosteronnivåer måles. Evt. substutisjon med testosteron bør ikke vurderes før ca. 2 år etter avsluttet hormonbehandling. Oppfølging etter 5 år bør vurderes individuelt med tanke på videre oppfølging ut fra blant annet komorbiditet og forventet livslengde. Pasienter behandlet for prostatakreft har økt risiko for blærekreft. Hematuri i perioden rett etter strålebehandling er vanlig. Dersom pasienten har vedvarende hematuri, bør pasienten henvises til cystoskopi. Mange har lett for småblødninger i rektum. Dersom disse vedvarer, kan pasienten henvises til rektoskopi og evt. behandling med laser. Pasienten kan rehenvises til urologisk avdeling ved plagsom urininkontinens eller andre vannlatingsplager (strålecystitt), og/eller for videre hjelp med seksuell rehabilitering.
Oppfølging ved PSA residiv
Sist faglig oppdatert: 15.07.2025
Pasienter behandlet for PSA-residiv med kurativ intensjon bør følges på samme måte som pasienter behandlet med primær radikal behandling. Spesialisthelsetjenesten har ansvar for å planlegge oppfølging av pasienter i tett relasjon med fastlegen. Pasient med PSA-residiv bør henvises til nærmeste onkologiske/urologiske avdeling for utredning.
Oppfølging av pasienter med metastatisk prostatakreft
Sist faglig oppdatert: 15.07.2025
Median levetiden ved metastatisk prostatakreft er 4-5 år, men kan variere fra noen måneder til mer enn 20 år. Oppfølgingen bør derfor individualiseres. Dersom det oppnås god sykdomskontroll etter initial systembehandling ved hormonsensitiv sykdom, bør pasientene minimum kontrolleres hver 3. – 4. mnd.
Hensikten med kontrollene er å avdekke progresjon, og fange opp negative effekter av behandlingen. Kontrollene bør minimum bestå av sykdomsspesifikk symptomvurdering og blodprøver med PSA, nyreprøver, hematologiske prøver, leverprøver og ALP (Alkalisk fosfatase). Testosteron bør kontrolleres regelmessig ved medikamentell kastrasjonsbehandling for å sikre tilstrekkelig suppresjon. Regelmessig billeddiagnostikk er ofte ikke nødvendig i fravær av biokjemisk eller klinisk mistanke om progresjon. Billedevaluering er likevel nødvendig for å avdekke viscerale metastaser. Ved PSA-stigning og/eller klinisk/radiologisk progresjon, bør pasienten uten forsinkelse vurderes for utvidet systembehandling iht. avsnittet om kastrasjonsresistent sykdom.
Antihormonell behandling er forbundet med økt risiko for metabolsk syndrom og kardiovaskulære hendelser (Haque et al., 2017; Keating et al., 2006) som bør hensynstas ved vurdering av behov for livstilintervensjon og annen forebyggende tiltak. Risikofaktorer som blodtrykk, serumlipider og langtidsblodsukker bør kontrolleres regelmessig.
Antihormonell behandling er blant annet forbundet med svekket seksualfunksjon, redusert vitalitet, redusert muskelstyrke og depresjon. Plagsomme hetetokter kan forsøksvis behandles med catapresan, 75µg tabletter 2 ganger daglig.
Metode og prosess
Bakgrunn
Sist faglig oppdatert: 15.07.2025
Nasjonalt handlingsprogram med retningslinje for diagnostikk, behandling og oppfølging av prostatakreft er utarbeidet av en nedsatt arbeidsgruppe med representanter fra alle de regionale helseforetakene (se punkt Arbeidsform og deltakere), og i samarbeid med Helsedirektoratet.
Mange onkologiske faggrupper la i en årrekke ned et betydelig arbeid for å komme frem til konsensusbaserte faglige anbefalinger for diagnostikk og behandling av ulike typer kreft. Som ledd i Nasjonal strategi for kreftområdet (2006–2009), fikk Helsedirektoratet i oppdrag å videreutvikle og oppdatere faggruppenes anbefalinger til nasjonale handlingsprogrammer for kreftbehandling, i nært samarbeid med fagmiljøene, de regionale helseforetakene, Nasjonalt kunnskapssenter for helsetjenesten og andre relevante myndigheter. De nasjonale handlingsprogrammene representerer en videreføring av faggruppenes arbeid.
Helsedirektoratet takker arbeidsgruppen for stor innsats i oppdateringen av handlingsprogrammet.
Formålet med anbefalingene
Sist faglig oppdatert: 15.07.2025
Nasjonale handlingsprogram med retningslinjer for diagnostikk, behandling og oppfølging av kreft (Nasjonale handlingsprogram) skal bidra til at det offentlige tilbudet i kreftomsorgen blir av god kvalitet og likeverdig over hele landet.
Rettslig betydning
Sist faglig oppdatert: 15.07.2025
Helsedirektoratet skal utvikle, formidle og vedlikeholde normerende produkter, det vil si nasjonale faglige retningslinjer, nasjonale veiledere, nasjonal faglige råd og pakkeforløp, som understøtter målene for helse- og omsorgstjenesten.
Nasjonale anbefalinger og råd skal baseres på kunnskap om god praksis, og skal bidra til kontinuerlig forbedring av virksomhet og tjenester, jf. spesialisthelsetjenesteloven § 7-3, helse- og omsorgstjenesteloven § 12-5 og folkehelseloven § 24.
Anbefalinger/råd utgitt av Helsedirektoratet er ikke rettslig bindende, men er faglig normerende for valg man anser fremmer kvalitet, god praksis og likhet i tjenesten på utgivelsestidspunktet.
I situasjoner der helsepersonell velger løsninger som i vesentlig grad avviker fra gitte anbefalinger, skal dette dokumenteres, jf. journalforskriften § 6, bokstav g. Helsepersonell bør være forberedt på å begrunne sine valg i eventuelle klagesaker, eller ved tilsyn.
Målgruppe(r)
Sist faglig oppdatert: 15.07.2025
Målgrupper for de nasjonale handlingsprogrammene er spesialister innen medisin, kirurgi, onkologi, radiologi og patologi. De vil også være av interesse for allmennleger, pasienter, pårørende og andre aktører på kreftfeltet.
Handlingsprogram og Nye Metoder
Sist faglig oppdatert: 15.07.2025
De regionale helseforetakene har ansvar for Nye metoder, et felles system for å beslutte hvilke metoder som kan tilbys i spesialisthelsetjenesten. Nye metoder er et prioriteringsverktøy. Beslutningene i Nye metoder gjelder nasjonalt, les mer her: Bakgrunn: Hvorfor har vi Nye metoder?
En viktig oppgave for Helsedirektoratet er å holde handlingsprogram og retningslinjer oppdaterte i henhold til beslutninger i Nye metoder. Handlingsprogram og andre normerende produkter kan ikke anbefale legemidler, eller andre metoder, som ikke har finansering i den offentlige helsetjenesten.
Handlingsprogrammene oppdateres i overenstemmelse med beslutninger i Nye metoder.
Fagpersoner har viktige oppgaver i Nye metoder, for eksempel ved å sende inn forslag eller være med i utarbeidelsen av metodevurderinger. Les mer her: Fagpersoner og fageksperter - Nye metoder
Prostatakreft - Nye metoder
Det er tatt flere beslutninger i Beslutningsforum i Nasjonalt system for innføring av nye metoder i spesialisthelsetjenesten tilknyttet prostatakreft. Beslutninger om medikamenter omtalt i dette handlingsprogrammet gjengis her:
19.05.2014: Kabazitaxel (Jevtana®) innføres ikke.
17.11.2014: Enzalutamid (Xtandi®) (Indikasjon I) og abiraterone acetat (Zytiga®) vurderes som medisinsk likeverdige medikamenter ved 2. linjebehandling av metastaserende kastrasjonsresistent prostatakreft. Xtandi skal med dagens prisforhold være førstevalg framfor Zytiga ved 2. linjebehandling av metastaserende kastrasjonsresistent prostatakreft.
17.11.2014: Denosumab (Xgeva®) skal ikke brukes til forebygging av skjelettrelaterte hendelser ved benmetastaser fra solide tumorer med mindre zoledronsyre ikke kan brukes av medisinske årsaker.
23.02.2015: Radium 223 (Xofigo®) kan innføres til behandling ved kastrasjonsresistent prostatakreft med symptomgivende benmetastaser.
15.06.2015: Abirateron (Zytiga®) kan innføres til førstelinje behandling av metastaserende, kastrasjonsresistent prostatakreft (mCRPC) hos voksne menn med ingen eller lette symptomer og hvor kjemoterapi ennå ikke er klinisk indisert.
- Beslutningen gjelder kun dersom kostnadene holdes på samme nivået eller lavere enn det som er gitt i LIS-anbudet gjeldende fra 1. november 2015.
- Tidligere rangering mellom Zytiga og Xtandi for 2. linjebehandling av metastaserende kastrasjonsresistent prostatakreft i sak 28-2014 og 29-2014 oppheves med denne beslutningen (jf. møte i Beslutningsforum for nye metoder, den 19. november 2014).
15.06.2015: Enzalutamid (Xtandi®) (Indikasjon II) kan innføres til førstelinje behandling av metastaserende, kastrasjonsresistent prostatakreft (mCRPC) hos voksne menn med ingen eller lette symptomer og hvor kjemoterapi ennå ikke er klinisk indisert.
- Beslutningen gjelder kun dersom kostnadene holdes på samme nivået eller lavere enn det som er gitt i LIS-anbudet gjeldende fra 1. november 2015.
- Tidligere rangering mellom Zytiga og Xtandi for 2. linjebehandling av metastaserende kastrasjonsresistent prostatakreft i sak 28-2014 og 29-2014 oppheves med denne beslutningen (jf. møte i Beslutningsforum for nye metoder, den 19. november 2014).
21.08.2017 Kabazitaksel (Jevtana®) kan innføres til behandling av metastatisk kastrasjonsresistent prostatakreft etter førstelinjebehandling. Kabazitaksel (Jevtana) kan inngå i LIS-anbud for onkologi.
Framtidig bruk må da styres av rangering i LIS-anbud.
28.01.2019: Abirateron (Zytiga®) innføres ikke til behandling av nylig diagnostisert høyrisiko metastatisk hormonfølsom prostatakreft i kombinasjon med androgen deprivasjonsterapi for pasienter som ikke er egnet for behandling med kjemoterapi
21.10.2019: Enzalutamid (Xtandi®) (Indikasjon III) innføres ikke til behandling av høyrisiko ikke-metastatisk kastrasjonsresistent prostatakreft (CRPC). Det er ikke vist overlevelsesgevinst ved bruk av Enzalutamid (Xtandi) i ikke-metastatisk stadium.
31.08.2020: Apalutamid (Erleada®) kan innføres til behandling av kastrasjonsresistent ikke-metastatisk prostatakreft (nmCRPC). Det forutsetter at prisen er lik eller lavere enn den prisen som ligger til grunn for denne beslutningen. Behandlingen kan tas i bruk fra 1. oktober 2020.
26.04.2021: Darolutamid (Nubeqa®) innføres til behandling av voksne menn med ikke-metastatisk, kastrasjonsresistent prostatakreft (nmCRPC), som har høy risiko for å utvikle metastatisk sykdom. Det forutsetter at prisen er lik eller lavere enn den prisen som er grunnlaget for denne beslutningen.
Legemiddelet skal inngå i anbud og kan tas i bruk fra avtalestart som er 1.07.2021.
30.08.2021: Apalutamid (Erleada®) i kombinasjon med androgensuppressiv terapi innføres til behandling av metastatisk hormonfølsom prostatakreft som ikke er aktuell for kjemoterapi. Det forutsetter at prisen er lik eller lavere enn den prisen som er grunnlaget for denne beslutningen.
Behandlingen kan tas i bruk fra beslutningstidspunktet.
-
10.2021: Enzalutamid (Xtandi®) (Indikasjon III – revurdering) innføres til behandling av høyrisiko kastrasjonsresistent ikke-metastatisk prostatakreft. Det forutsetter at prisen er lik eller lavere enn den prisen som er grunnlaget for denne beslutningen. Behandlingen kan tas i bruk fra beslutningstidspunktet.
-
09.2022: Transperineal biopsitakning. Både transperineal- og transrektal biopsitaking er i bruk i klinisk praksis i Norge i dag. Transrektal biopsitaking medfører en høyere risiko for alvorlige infeksjoner enn transperineal biopsitaking. Transperineal biopsitaking kan innføres som rutine ved alle sykehus, og transrektal biopsitaking bør utfases når lokale forhold som tilgjengelige lokaler, kompetanse og kapasitet er på plass, og med mål om utfasing senest innen utgangen av 2023.
21.11.2022: Enzalutamid (Xtandi®) (Indikasjon IV) innføres i kombinasjon med androgen deprivasjonsterapi til behandling av voksne menn med metastatisk hormonsensitiv prostatakreft som ikke er aktuell for kjemoterapi. Det forutsetter at prisen er lik eller lavere enn den prisen som er grunnlaget for denne beslutningen. Behandlingen kan tas i bruk fra beslutningstidspunktet.
21.11.2022: Abirateron (Zytiga®) (Indikasjon III) innføres til behandling av nylig diagnostisert høyrisiko metastatisk hormonfølsom prostatakreft i kombinasjon med androgen deprivasjonsterapi for pasienter som ikke er egnet for behandling med kjemoterapi. Det forutsetter samme prisnivå som grunnlaget for denne beslutningen. Fagdirektørene bes vurdere og eventuelt beslutte om abirateron kan innføres uavhengig av om pasientene er egnet for kjemoterapi. Legemiddelet skal inngå i anbud og det rimeligste alternativet skal benyttes. Behandlingen kan tas i bruk fra 01.12.2022.
12.12.2022: Abirateron (Zytiga®) (Indikasjon IV) innføres i kombinasjon med docetaxel til behandling av pasienter med nydiagnostisert de novo metastatisk cancer prostata. Det forutsetter samme prisnivå som grunnlaget for denne beslutningen. Behandlingen kan tas i bruk fra beslutningstidspunktet.
Legemiddelet skal inngå i anbud og det rimeligste alternativet skal benyttes.
12.12.2022: Abirateron (Zytiga®) (Indikasjon V) innføres i kombinasjon med stråle- og hormonbehandling til behandling av pasienter med høyrisiko hormonfølsom prostatakreft. Det forutsetter samme prisnivå som grunnlaget for denne beslutningen. Behandlingen kan tas i bruk fra beslutningstidspunktet. Legemiddelet skal inngå i anbud og det rimeligste alternativet skal benyttes.
22.01.2024: Olaparib (Lynparza®) og abirateron i kombinasjon med prednison eller prednisolon innføres til behandling av voksne pasienter med metastatisk kastrasjonsresistent prostatakreft (mCRPC), der kjemoterapi ikke er klinisk indisert.
Følgende vilkår gjelder:
Det forutsettes at BRCA1/2-mutasjoner (kimbane og/eller somatiske) er påvist. Det forutsetter at prisen er lik eller lavere enn den prisen som er grunnlaget for denne beslutningen.
Behandlingen kan tas i bruk fra beslutningstidspunktet.
22.04.2024: Niraparib og abirateron (Akeega) sammen med prednison eller prednisolon innføres til behandling av voksne pasienter med metastaserende, kastrasjonsresistent prostatakreft (mCRPC) og BRCA 1/2-mutasjoner (kimbane og/eller somatiske), hvor kjemoterapi ikke er klinisk indisert.
Følgende vilkår gjelder:
Det forutsettes at BRCA1/2-mutasjoner (kimbane og/eller somatiske) er påvist Det forutsetter at prisen er lik eller lavere enn den prisen som er grunnlaget for denne beslutningen
Behandlingen kan tas i bruk fra 01.10.2024
22.04.2024: Talazoparib (Talzenna) i kombinasjon med enzalutamid innføres til behandling av pasienter med metastatisk kastrasjonsresistent prostatakreft (mCRPC) der det ikke er klinisk indikasjon for kjemoterapi.
Følgende vilkår gjelder:
Det forutsettes at BRCA1/2-mutasjoner (kimbane og/eller somatiske) er påvist Det forutsetter at prisen er lik eller lavere enn den prisen som er grunnlaget for denne beslutningen.
Behandlingen kan tas i bruk fra 01.10.2024
23.09.2024 Darolutamid (Nubeqa) innføres til menn med metastatisk hormonsensitiv prostatakreft (mHSPC) i kombinasjon med docetaksel og androgen deprivasjonsbehandling for pasienter, når abirateron ikke er egnet.
Følgende vilkår gjelder:
Behandlingen er kun aktuell for pasienter med komorbiditet som medfører at abirateron ikke er egnet.
Dette gjelder pasienter med dårlig regulert eller ukontrollert diabetes, pasienter med vanskelig regulerbar hypertensjon eller pasienter som opplever levertoksisitet under behandling med abirateron.
Det forutsetter at prisen er lik eller lavere enn den prisen som er grunnlaget for denne beslutningen.
Behandlingen kan tas i bruk fra 01.10.2024.
Kunnskapsbasert metode
Sist faglig oppdatert: 15.07.2025
Kunnskapsbasert praksis innebærer at både forskningsbasert kunnskap, erfaringsbasert klinisk kunnskap og pasientenes/ brukernes ønsker og behov vurderes samlet.
I utarbeidelsen og revidering av nasjonale handlingsprogram har det ikke vært med brukerrepresentanter i gruppene.
Innholdet i en retningslinje skal baseres på et oppdatert, gjennomarbeidet og dokumentert kunnskapsgrunnlag. Det innebærer at forskningslitteratur, klinisk erfaring og brukererfaring vurderes opp mot ønskede og uønskede konsekvenser av et tiltak. På områder der det er funnet mindre forskningsbasert kunnskap, og/eller overføringsverdien fra internasjonal til norsk helsetjeneste er lav, blir klinisk kunnskap og brukerkunnskap tillagt større vekt.
Dette nasjonale handlingsprogrammet inneholder svært mange anbefalinger. Det er ikke praktisk mulig, innenfor gitte ressursrammer, å samle all relevant forskningsbasert kunnskap for hver anbefaling. Den forskningsbaserte kunnskapen er hovedsakelig basert på forskning identifisert i anerkjente internasjonale retningslinjer og nyere studier. Det er heller ikke praktisk mulig å gjennomgående bruke GRADE eller SIGN-metodikken for gradering av kunnskapsgrunnlaget.
Handlingsprogram og andre normerende produkter skal også forholde seg til prioriteringskriteriene og ressursbruk. Med ressurser menes direkte kostnader, men også personell og tidsbruk.
Grad av normering
Sist faglig oppdatert: 15.07.2025
Grad av normering angis i teksten i hver enkelt anbefaling.
- Når Helsedirektoratet skriver «skal», betyr det at anbefalingen/rådet er basert på lov eller forskrift, eller når det er så klart faglig forankret at det sjelden er forsvarlig å ikke gjøre som anbefalt.
- Når det står bør» eller «anbefaler», er det en sterk anbefaling/råd som vil gjelde i de aller fleste tilfeller.
- Når det står «kan» eller «foreslår», er det en svak anbefaling/råd der ulike valg kan være riktig for ulike pasienter.
Tilhørende normerende publikasjoner
Sist faglig oppdatert: 15.07.2025
Arbeidsform og deltakere
Sist faglig oppdatert: 15.07.2025
Leder | Andreas Stensvold Direktør medisin og helsefag Sykehuset Østfold |
Urolog | Erling Aarsæther urolog, UNN |
Kirsti Ass urolog, OUS | |
Alfred Honorè urolog, Haukeland | |
| |
Epidemiolog | Kim Nilsen Kreftregisteret |
Onkolog | Arne Berg onkolog, Vestre Viken, Drammen |
Sigmund Brabrant onkolog, OUS | |
Jan Oldenburg onkolog, Ahus | |
Torgrim Tandstad onkolog, St. Olav | |
Christoph Muller onkolog, Sørlandet Sykehus | |
Patolog | Ulrica Axcrona patolog, OUS |
Astrid Børretzen patolog, Haukeland | |
Bildediagnostikk og nukleærmedisin | Sverre Langørgen radiolog, St. Olav |
Andreas Tulipan Nuklærmedisiner, Haukeland | |
Genetiker | Eli Marie Grindedal genetiker, OUS |
Allmennmedisin | Erik Viste Hanne Undlien
|
Handlingsprogrammet utarbeides/revideres av en arbeidsgruppe/oppdateringsgruppe oppnevnt av
Helsedirektoratet. Representantene i gruppen er utnevnt av de regionale helseforetakene. Etter Helsedirektoratets bearbeidelse og gjennomgang av utkast til handlingsprogram, blir handlingsprogrammet publisert på Helsedirektoratets temaside om kreft.
Nasjonalt handlingsprogram - 14. utgave (20.09.2024)
Hele handlingsprogrammet ble gjennomgått og oppdatert. (Se kapitlet Oppsummering av endring siden forrige utgave for nærmere redegjørelse for de endringene/oppdateringene som er gjort).
Nasjonalt handlingsprogram - 15. utgave (2.10.2024)
Handlingsprogrammet er endret ifm. beslutning i Nye metoder, ifm. Darolutamid (Darolutamid (Nubeqa) - Indikasjon II - Nye metoder).
Nasjonalt handlingsprogram - 16. utgave (15.07.2025)
Hele handlingsprogrammet er gjennomgått og oppdatert – se kapittel 1.4 (Oppsummering av endring siden forrige utgave) for nærmere redegjørelse for de oppdateringene som er gjort siden forrige utgave.